化学の計算って難しそう?でも実は、**モル(mol)**という単位を理解すれば、目に見えない原子や分子の世界と、実際に測れる質量や体積を簡単につなげることができるんだ。化学反応の量的計算は、たった3つのステップで解けるようになる!
Meld je aan om de inhoud te zienHet is gratis!
Toegang tot alle documenten
Verbeter je cijfers
Sluit je aan bij miljoenen studenten
Knowunity AI
Vakken
Triangle Congruence and Similarity Theorems
Triangle Properties and Classification
Linear Equations and Graphs
Geometric Angle Relationships
Trigonometric Functions and Identities
Equation Solving Techniques
Circle Geometry Fundamentals
Division Operations and Methods
Basic Differentiation Rules
Exponent and Logarithm Properties
Alle onderwerpen weergeven
Human Organ Systems
Reproductive Cell Cycles
Biological Sciences Subdisciplines
Cellular Energy Metabolism
Autotrophic Energy Processes
Inheritance Patterns and Principles
Biomolecular Structure and Organization
Cell Cycle and Division Mechanics
Cellular Organization and Development
Biological Structural Organization
Alle onderwerpen weergeven
Chemical Sciences and Applications
Atomic Structure and Composition
Molecular Electron Structure Representation
Atomic Electron Behavior
Matter Properties and Water
Mole Concept and Calculations
Gas Laws and Behavior
Periodic Table Organization
Chemical Thermodynamics Fundamentals
Chemical Bond Types and Properties
Alle onderwerpen weergeven
European Renaissance and Enlightenment
European Cultural Movements 800-1920
American Revolution Era 1763-1797
American Civil War 1861-1865
Global Imperial Systems
Mongol and Chinese Dynasties
U.S. Presidents and World Leaders
Historical Sources and Documentation
World Wars Era and Impact
World Religious Systems
Alle onderwerpen weergeven
Classic and Contemporary Novels
Literary Character Analysis
Rhetorical Theory and Practice
Classic Literary Narratives
Reading Analysis and Interpretation
Narrative Structure and Techniques
English Language Components
Influential English-Language Authors
Basic Sentence Structure
Narrative Voice and Perspective
Alle onderwerpen weergeven
62
•
Bijgewerkt May 13, 2026
•
化学の計算って難しそう?でも実は、**モル(mol)**という単位を理解すれば、目に見えない原子や分子の世界と、実際に測れる質量や体積を簡単につなげることができるんだ。化学反応の量的計算は、たった3つのステップで解けるようになる!







原子や分子は超小さいから、一つずつ数えたり重さを測ったりするのは無理だよね。そこで登場するのが**モル(mol)**という単位!これを使えば、見えない原子の世界と実際の実験をつなげられる。
アボガドロ定数(6.02×10²³個/mol)がキーポイント。どんな粒子でも1mol集まると、必ずこの数になる。水分子でも塩の粒でも同じ!
**物質量(mol)**は「粒子の個数÷アボガドロ定数」で計算できる。これが化学計算の基本単位になるから、しっかり覚えよう。
💡 覚えておこう: 1mol = 6.02×10²³個(どんな粒子でも同じ!)

原子量・分子量・式量は全部「相対的な重さ」を表していて、単位はない。でもモル質量は「g/mol」の単位がついて、実際の計算で使える形になる。
計算のコツは、原子量に「g/mol」をつけるとモル質量になることを覚えること!
💡 計算のコツ: 原子量18 → モル質量18g/mol(数値は同じ!)

**物質量(mol)**を中心にして、質量・粒子数・気体の体積が全部つながっている。この関係を覚えれば、どんな変換でもできるようになる。
3つの重要な公式:
特に気体の22.4L/molは標準状態(0℃、1気圧)でしか使えないから注意!液体や固体には絶対に使っちゃダメ。
💡 注意: 22.4L/molは標準状態の気体だけ!他の条件では使えない

化学反応式の係数って、実はすごく重要!この係数の比 = 物質量(mol)の比になるんだ。質量の比じゃないから間違えないで。
例:CH₄ + 2O₂ → CO₂ + 2H₂O 係数の比 1:2:1:2 = mol比 1:2:1:2
つまり、1molのメタンが反応すると、2molの酸素が必要で、1molの二酸化炭素と2molの水ができる。
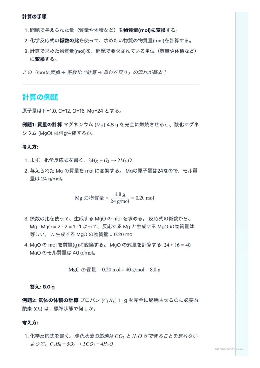
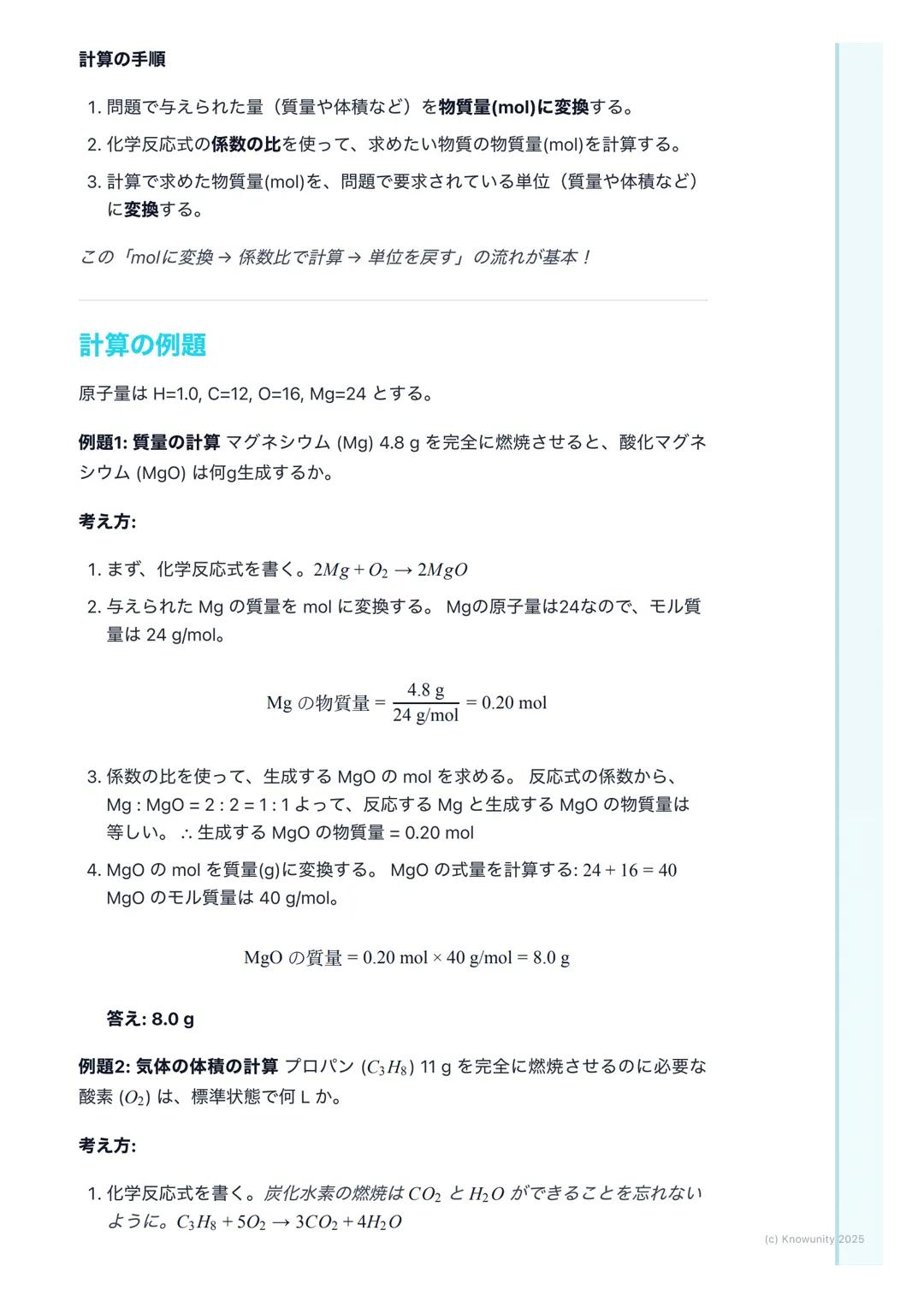
計算の3ステップが超重要:
💡 最重要: 係数の比 = mol比(質量比じゃない!)

例題1: Mg 4.8gを燃焼させると、MgOは何g生成する?
ステップ1: Mgをmolに変換 → 4.8g ÷ 24g/mol = 0.20mol ステップ2: 反応式 2Mg + O₂ → 2MgO から、Mg:MgO = 1:1 ステップ3: MgOの質量 → 0.20mol × 40g/mol = 8.0g
例題2: C₃H₈ 11gを燃焼させるのに必要なO₂の体積(標準状態)は?
ステップ1: C₃H₈をmolに変換 → 11g ÷ 44g/mol = 0.25mol ステップ2: 反応式から C₃H₈:O₂ = 1:5 → O₂は 0.25mol × 5 = 1.25mol ステップ3: 体積に変換 → 1.25mol × 22.4L/mol = 28L
💡 計算のコツ: 単位を必ず書いて、3ステップを確実に実行!

テストでよくあるミス:
覚えておくべき原子量:H=1, C=12, N=14, O=16, Na=23, S=32, Cl=35.5, Ca=40
要点整理:
💡 合格への道: この3ステップを問題集でたくさん練習すれば必ずできる!
Onze AI Companion is een studentgerichte AI-tool die meer biedt dan alleen antwoorden. Gebouwd op miljoenen Knowunity bronnen, biedt het relevante informatie, gepersonaliseerde studieplannen, quizzes en inhoud direct in de chat, aangepast aan jouw individuele leertraject.
Je kunt de app downloaden via Google Play Store en Apple App Store.
Dat klopt! Geniet van gratis toegang tot leerinhoud, maak contact met medestudenten en krijg directe hulp – alles binnen handbereik.
App Store
Google Play
De app is heel makkelijk te gebruiken en goed ontworpen. Ik heb tot nu toe alles kunnen vinden waar ik naar zocht en heb veel kunnen leren van de presentaties! Ik ga de app zeker gebruiken voor een schoolopdracht! En natuurlijk helpt het ook veel als inspiratie.
Stefan S
iOS gebruiker
Deze app is echt geweldig. Er zijn zoveel aantekeningen en hulpmiddelen [...]. Mijn probleemvak is bijvoorbeeld Frans, en de app heeft zoveel opties voor hulp. Dankzij deze app ben ik beter geworden in Frans. Ik zou het iedereen aanraden.
Samantha Klich
Android gebruiker
Wow, ik ben echt onder de indruk. Ik probeerde de app gewoon omdat ik hem vaak geadverteerd had gezien en was absoluut verbaasd. Deze app is DE HULP die je wilt voor school en bovenal biedt hij zoveel dingen, zoals oefeningen en factsheets, die mij persoonlijk HEEL erg hebben geholpen.
Anna
iOS gebruiker
Beste app ter wereld! geen woorden want het is te goed
Thomas R
iOS gebruiker
Gewoon geweldig. Laat me 10x beter leren, deze app is een vlotte 10/10. Ik raad het iedereen aan. Ik kan aantekeningen bekijken en zoeken. Ik kan ze opslaan in de vakmap. Ik kan ze altijd herhalen als ik terugkom. Als je deze app nog niet hebt geprobeerd, mis je echt iets.
Basil
Android gebruiker
Deze app heeft me zoveel zekerder gemaakt over mijn examenvoorbereiding, niet alleen door mijn zelfvertrouwen te boosten met functies waarmee je contact kunt maken met anderen en je minder alleen voelt, maar ook door de manier waarop de app zelf erop gericht is je beter te laten voelen. Het is makkelijk om doorheen te navigeren, leuk om te gebruiken, en nuttig voor iedereen die op welke manier dan ook worstelt.
David K
iOS gebruiker
De app is gewoon geweldig! Ik hoef alleen maar het onderwerp in de zoekbalk in te voeren en ik krijg supersnel antwoord. Ik hoef geen 10 YouTube-video's te kijken om iets te begrijpen, dus ik bespaar tijd. Zeer aanbevolen!
Sudenaz Ocak
Android gebruiker
Op school was ik echt slecht in wiskunde, maar dankzij de app gaat het nu veel beter. Ik ben zo dankbaar dat jullie de app hebben gemaakt.
Greenlight Bonnie
Android gebruiker
zeer betrouwbare app om je ideeën over wiskunde, Engels en andere gerelateerde onderwerpen in je werk te helpen en te ontwikkelen. gebruik deze app alsjeblieft als je ergens moeite mee hebt, deze app is essentieel daarvoor. had ik maar eerder een review geschreven. en het is ook gratis dus maak je daar geen zorgen over.
Rohan U
Android gebruiker
Ik weet dat veel apps nepaccounts gebruiken om hun reviews op te krikken maar deze app verdient het allemaal. Eerst haalde ik een 4 voor mijn Engels examens en deze keer kreeg ik een 7. Ik wist niet eens van deze app tot drie dagen voor het examen en het heeft ENORM geholpen. Vertrouw me alsjeblieft en gebruik het want ik weet zeker dat jij ook vooruitgang zult zien.
Xander S
iOS gebruiker
DE QUIZZES EN FLASHCARDS ZIJN ZO HANDIG EN IK HOU VAN Knowunity AI. HET IS OOK LETTERLIJK ZOALS CHATGPT MAAR SLIMMER!! HEEFT ME GEHOLPEN MET MIJN MASCARA PROBLEMEN OOK!! EN MET MIJN ECHTE VAKKEN! NATUURLIJK 😍😁😲🤑💗✨🎀😮
Elisha
iOS gebruiker
Deze app is echt de beste. Ik vind herhaling zo saai maar deze app maakt het zo makkelijk om alles te organiseren en dan kun je de gratis AI vragen om jezelf te testen, zo goed en je kunt makkelijk je eigen spullen uploaden. raad het zeker aan als iemand die nu proefexamens doet
Paul T
iOS gebruiker
De app is heel makkelijk te gebruiken en goed ontworpen. Ik heb tot nu toe alles kunnen vinden waar ik naar zocht en heb veel kunnen leren van de presentaties! Ik ga de app zeker gebruiken voor een schoolopdracht! En natuurlijk helpt het ook veel als inspiratie.
Stefan S
iOS gebruiker
Deze app is echt geweldig. Er zijn zoveel aantekeningen en hulpmiddelen [...]. Mijn probleemvak is bijvoorbeeld Frans, en de app heeft zoveel opties voor hulp. Dankzij deze app ben ik beter geworden in Frans. Ik zou het iedereen aanraden.
Samantha Klich
Android gebruiker
Wow, ik ben echt onder de indruk. Ik probeerde de app gewoon omdat ik hem vaak geadverteerd had gezien en was absoluut verbaasd. Deze app is DE HULP die je wilt voor school en bovenal biedt hij zoveel dingen, zoals oefeningen en factsheets, die mij persoonlijk HEEL erg hebben geholpen.
Anna
iOS gebruiker
Beste app ter wereld! geen woorden want het is te goed
Thomas R
iOS gebruiker
Gewoon geweldig. Laat me 10x beter leren, deze app is een vlotte 10/10. Ik raad het iedereen aan. Ik kan aantekeningen bekijken en zoeken. Ik kan ze opslaan in de vakmap. Ik kan ze altijd herhalen als ik terugkom. Als je deze app nog niet hebt geprobeerd, mis je echt iets.
Basil
Android gebruiker
Deze app heeft me zoveel zekerder gemaakt over mijn examenvoorbereiding, niet alleen door mijn zelfvertrouwen te boosten met functies waarmee je contact kunt maken met anderen en je minder alleen voelt, maar ook door de manier waarop de app zelf erop gericht is je beter te laten voelen. Het is makkelijk om doorheen te navigeren, leuk om te gebruiken, en nuttig voor iedereen die op welke manier dan ook worstelt.
David K
iOS gebruiker
De app is gewoon geweldig! Ik hoef alleen maar het onderwerp in de zoekbalk in te voeren en ik krijg supersnel antwoord. Ik hoef geen 10 YouTube-video's te kijken om iets te begrijpen, dus ik bespaar tijd. Zeer aanbevolen!
Sudenaz Ocak
Android gebruiker
Op school was ik echt slecht in wiskunde, maar dankzij de app gaat het nu veel beter. Ik ben zo dankbaar dat jullie de app hebben gemaakt.
Greenlight Bonnie
Android gebruiker
zeer betrouwbare app om je ideeën over wiskunde, Engels en andere gerelateerde onderwerpen in je werk te helpen en te ontwikkelen. gebruik deze app alsjeblieft als je ergens moeite mee hebt, deze app is essentieel daarvoor. had ik maar eerder een review geschreven. en het is ook gratis dus maak je daar geen zorgen over.
Rohan U
Android gebruiker
Ik weet dat veel apps nepaccounts gebruiken om hun reviews op te krikken maar deze app verdient het allemaal. Eerst haalde ik een 4 voor mijn Engels examens en deze keer kreeg ik een 7. Ik wist niet eens van deze app tot drie dagen voor het examen en het heeft ENORM geholpen. Vertrouw me alsjeblieft en gebruik het want ik weet zeker dat jij ook vooruitgang zult zien.
Xander S
iOS gebruiker
DE QUIZZES EN FLASHCARDS ZIJN ZO HANDIG EN IK HOU VAN Knowunity AI. HET IS OOK LETTERLIJK ZOALS CHATGPT MAAR SLIMMER!! HEEFT ME GEHOLPEN MET MIJN MASCARA PROBLEMEN OOK!! EN MET MIJN ECHTE VAKKEN! NATUURLIJK 😍😁😲🤑💗✨🎀😮
Elisha
iOS gebruiker
Deze app is echt de beste. Ik vind herhaling zo saai maar deze app maakt het zo makkelijk om alles te organiseren en dan kun je de gratis AI vragen om jezelf te testen, zo goed en je kunt makkelijk je eigen spullen uploaden. raad het zeker aan als iemand die nu proefexamens doet
Paul T
iOS gebruiker
化学の計算って難しそう?でも実は、**モル(mol)**という単位を理解すれば、目に見えない原子や分子の世界と、実際に測れる質量や体積を簡単につなげることができるんだ。化学反応の量的計算は、たった3つのステップで解けるようになる!

Toegang tot alle documenten
Verbeter je cijfers
Sluit je aan bij miljoenen studenten
原子や分子は超小さいから、一つずつ数えたり重さを測ったりするのは無理だよね。そこで登場するのが**モル(mol)**という単位!これを使えば、見えない原子の世界と実際の実験をつなげられる。
アボガドロ定数(6.02×10²³個/mol)がキーポイント。どんな粒子でも1mol集まると、必ずこの数になる。水分子でも塩の粒でも同じ!
**物質量(mol)**は「粒子の個数÷アボガドロ定数」で計算できる。これが化学計算の基本単位になるから、しっかり覚えよう。
💡 覚えておこう: 1mol = 6.02×10²³個(どんな粒子でも同じ!)

Toegang tot alle documenten
Verbeter je cijfers
Sluit je aan bij miljoenen studenten
原子量・分子量・式量は全部「相対的な重さ」を表していて、単位はない。でもモル質量は「g/mol」の単位がついて、実際の計算で使える形になる。
計算のコツは、原子量に「g/mol」をつけるとモル質量になることを覚えること!
💡 計算のコツ: 原子量18 → モル質量18g/mol(数値は同じ!)

Toegang tot alle documenten
Verbeter je cijfers
Sluit je aan bij miljoenen studenten
**物質量(mol)**を中心にして、質量・粒子数・気体の体積が全部つながっている。この関係を覚えれば、どんな変換でもできるようになる。
3つの重要な公式:
特に気体の22.4L/molは標準状態(0℃、1気圧)でしか使えないから注意!液体や固体には絶対に使っちゃダメ。
💡 注意: 22.4L/molは標準状態の気体だけ!他の条件では使えない

Toegang tot alle documenten
Verbeter je cijfers
Sluit je aan bij miljoenen studenten
化学反応式の係数って、実はすごく重要!この係数の比 = 物質量(mol)の比になるんだ。質量の比じゃないから間違えないで。
例:CH₄ + 2O₂ → CO₂ + 2H₂O 係数の比 1:2:1:2 = mol比 1:2:1:2
つまり、1molのメタンが反応すると、2molの酸素が必要で、1molの二酸化炭素と2molの水ができる。
計算の3ステップが超重要:
💡 最重要: 係数の比 = mol比(質量比じゃない!)

Toegang tot alle documenten
Verbeter je cijfers
Sluit je aan bij miljoenen studenten
例題1: Mg 4.8gを燃焼させると、MgOは何g生成する?
ステップ1: Mgをmolに変換 → 4.8g ÷ 24g/mol = 0.20mol ステップ2: 反応式 2Mg + O₂ → 2MgO から、Mg:MgO = 1:1 ステップ3: MgOの質量 → 0.20mol × 40g/mol = 8.0g
例題2: C₃H₈ 11gを燃焼させるのに必要なO₂の体積(標準状態)は?
ステップ1: C₃H₈をmolに変換 → 11g ÷ 44g/mol = 0.25mol ステップ2: 反応式から C₃H₈:O₂ = 1:5 → O₂は 0.25mol × 5 = 1.25mol ステップ3: 体積に変換 → 1.25mol × 22.4L/mol = 28L
💡 計算のコツ: 単位を必ず書いて、3ステップを確実に実行!

Toegang tot alle documenten
Verbeter je cijfers
Sluit je aan bij miljoenen studenten
テストでよくあるミス:
覚えておくべき原子量:H=1, C=12, N=14, O=16, Na=23, S=32, Cl=35.5, Ca=40
要点整理:
💡 合格への道: この3ステップを問題集でたくさん練習すれば必ずできる!
Onze AI Companion is een studentgerichte AI-tool die meer biedt dan alleen antwoorden. Gebouwd op miljoenen Knowunity bronnen, biedt het relevante informatie, gepersonaliseerde studieplannen, quizzes en inhoud direct in de chat, aangepast aan jouw individuele leertraject.
Je kunt de app downloaden via Google Play Store en Apple App Store.
Dat klopt! Geniet van gratis toegang tot leerinhoud, maak contact met medestudenten en krijg directe hulp – alles binnen handbereik.
2
Slimme Tools NIEUW
Zet deze aantekening om in: ✓ 50+ Oefenvragen ✓ Interactieve Flashcards ✓ Volledig proefexamen ✓ Essay Outlines
App Store
Google Play
De app is heel makkelijk te gebruiken en goed ontworpen. Ik heb tot nu toe alles kunnen vinden waar ik naar zocht en heb veel kunnen leren van de presentaties! Ik ga de app zeker gebruiken voor een schoolopdracht! En natuurlijk helpt het ook veel als inspiratie.
Stefan S
iOS gebruiker
Deze app is echt geweldig. Er zijn zoveel aantekeningen en hulpmiddelen [...]. Mijn probleemvak is bijvoorbeeld Frans, en de app heeft zoveel opties voor hulp. Dankzij deze app ben ik beter geworden in Frans. Ik zou het iedereen aanraden.
Samantha Klich
Android gebruiker
Wow, ik ben echt onder de indruk. Ik probeerde de app gewoon omdat ik hem vaak geadverteerd had gezien en was absoluut verbaasd. Deze app is DE HULP die je wilt voor school en bovenal biedt hij zoveel dingen, zoals oefeningen en factsheets, die mij persoonlijk HEEL erg hebben geholpen.
Anna
iOS gebruiker
Beste app ter wereld! geen woorden want het is te goed
Thomas R
iOS gebruiker
Gewoon geweldig. Laat me 10x beter leren, deze app is een vlotte 10/10. Ik raad het iedereen aan. Ik kan aantekeningen bekijken en zoeken. Ik kan ze opslaan in de vakmap. Ik kan ze altijd herhalen als ik terugkom. Als je deze app nog niet hebt geprobeerd, mis je echt iets.
Basil
Android gebruiker
Deze app heeft me zoveel zekerder gemaakt over mijn examenvoorbereiding, niet alleen door mijn zelfvertrouwen te boosten met functies waarmee je contact kunt maken met anderen en je minder alleen voelt, maar ook door de manier waarop de app zelf erop gericht is je beter te laten voelen. Het is makkelijk om doorheen te navigeren, leuk om te gebruiken, en nuttig voor iedereen die op welke manier dan ook worstelt.
David K
iOS gebruiker
De app is gewoon geweldig! Ik hoef alleen maar het onderwerp in de zoekbalk in te voeren en ik krijg supersnel antwoord. Ik hoef geen 10 YouTube-video's te kijken om iets te begrijpen, dus ik bespaar tijd. Zeer aanbevolen!
Sudenaz Ocak
Android gebruiker
Op school was ik echt slecht in wiskunde, maar dankzij de app gaat het nu veel beter. Ik ben zo dankbaar dat jullie de app hebben gemaakt.
Greenlight Bonnie
Android gebruiker
zeer betrouwbare app om je ideeën over wiskunde, Engels en andere gerelateerde onderwerpen in je werk te helpen en te ontwikkelen. gebruik deze app alsjeblieft als je ergens moeite mee hebt, deze app is essentieel daarvoor. had ik maar eerder een review geschreven. en het is ook gratis dus maak je daar geen zorgen over.
Rohan U
Android gebruiker
Ik weet dat veel apps nepaccounts gebruiken om hun reviews op te krikken maar deze app verdient het allemaal. Eerst haalde ik een 4 voor mijn Engels examens en deze keer kreeg ik een 7. Ik wist niet eens van deze app tot drie dagen voor het examen en het heeft ENORM geholpen. Vertrouw me alsjeblieft en gebruik het want ik weet zeker dat jij ook vooruitgang zult zien.
Xander S
iOS gebruiker
DE QUIZZES EN FLASHCARDS ZIJN ZO HANDIG EN IK HOU VAN Knowunity AI. HET IS OOK LETTERLIJK ZOALS CHATGPT MAAR SLIMMER!! HEEFT ME GEHOLPEN MET MIJN MASCARA PROBLEMEN OOK!! EN MET MIJN ECHTE VAKKEN! NATUURLIJK 😍😁😲🤑💗✨🎀😮
Elisha
iOS gebruiker
Deze app is echt de beste. Ik vind herhaling zo saai maar deze app maakt het zo makkelijk om alles te organiseren en dan kun je de gratis AI vragen om jezelf te testen, zo goed en je kunt makkelijk je eigen spullen uploaden. raad het zeker aan als iemand die nu proefexamens doet
Paul T
iOS gebruiker
De app is heel makkelijk te gebruiken en goed ontworpen. Ik heb tot nu toe alles kunnen vinden waar ik naar zocht en heb veel kunnen leren van de presentaties! Ik ga de app zeker gebruiken voor een schoolopdracht! En natuurlijk helpt het ook veel als inspiratie.
Stefan S
iOS gebruiker
Deze app is echt geweldig. Er zijn zoveel aantekeningen en hulpmiddelen [...]. Mijn probleemvak is bijvoorbeeld Frans, en de app heeft zoveel opties voor hulp. Dankzij deze app ben ik beter geworden in Frans. Ik zou het iedereen aanraden.
Samantha Klich
Android gebruiker
Wow, ik ben echt onder de indruk. Ik probeerde de app gewoon omdat ik hem vaak geadverteerd had gezien en was absoluut verbaasd. Deze app is DE HULP die je wilt voor school en bovenal biedt hij zoveel dingen, zoals oefeningen en factsheets, die mij persoonlijk HEEL erg hebben geholpen.
Anna
iOS gebruiker
Beste app ter wereld! geen woorden want het is te goed
Thomas R
iOS gebruiker
Gewoon geweldig. Laat me 10x beter leren, deze app is een vlotte 10/10. Ik raad het iedereen aan. Ik kan aantekeningen bekijken en zoeken. Ik kan ze opslaan in de vakmap. Ik kan ze altijd herhalen als ik terugkom. Als je deze app nog niet hebt geprobeerd, mis je echt iets.
Basil
Android gebruiker
Deze app heeft me zoveel zekerder gemaakt over mijn examenvoorbereiding, niet alleen door mijn zelfvertrouwen te boosten met functies waarmee je contact kunt maken met anderen en je minder alleen voelt, maar ook door de manier waarop de app zelf erop gericht is je beter te laten voelen. Het is makkelijk om doorheen te navigeren, leuk om te gebruiken, en nuttig voor iedereen die op welke manier dan ook worstelt.
David K
iOS gebruiker
De app is gewoon geweldig! Ik hoef alleen maar het onderwerp in de zoekbalk in te voeren en ik krijg supersnel antwoord. Ik hoef geen 10 YouTube-video's te kijken om iets te begrijpen, dus ik bespaar tijd. Zeer aanbevolen!
Sudenaz Ocak
Android gebruiker
Op school was ik echt slecht in wiskunde, maar dankzij de app gaat het nu veel beter. Ik ben zo dankbaar dat jullie de app hebben gemaakt.
Greenlight Bonnie
Android gebruiker
zeer betrouwbare app om je ideeën over wiskunde, Engels en andere gerelateerde onderwerpen in je werk te helpen en te ontwikkelen. gebruik deze app alsjeblieft als je ergens moeite mee hebt, deze app is essentieel daarvoor. had ik maar eerder een review geschreven. en het is ook gratis dus maak je daar geen zorgen over.
Rohan U
Android gebruiker
Ik weet dat veel apps nepaccounts gebruiken om hun reviews op te krikken maar deze app verdient het allemaal. Eerst haalde ik een 4 voor mijn Engels examens en deze keer kreeg ik een 7. Ik wist niet eens van deze app tot drie dagen voor het examen en het heeft ENORM geholpen. Vertrouw me alsjeblieft en gebruik het want ik weet zeker dat jij ook vooruitgang zult zien.
Xander S
iOS gebruiker
DE QUIZZES EN FLASHCARDS ZIJN ZO HANDIG EN IK HOU VAN Knowunity AI. HET IS OOK LETTERLIJK ZOALS CHATGPT MAAR SLIMMER!! HEEFT ME GEHOLPEN MET MIJN MASCARA PROBLEMEN OOK!! EN MET MIJN ECHTE VAKKEN! NATUURLIJK 😍😁😲🤑💗✨🎀😮
Elisha
iOS gebruiker
Deze app is echt de beste. Ik vind herhaling zo saai maar deze app maakt het zo makkelijk om alles te organiseren en dan kun je de gratis AI vragen om jezelf te testen, zo goed en je kunt makkelijk je eigen spullen uploaden. raad het zeker aan als iemand die nu proefexamens doet
Paul T
iOS gebruiker