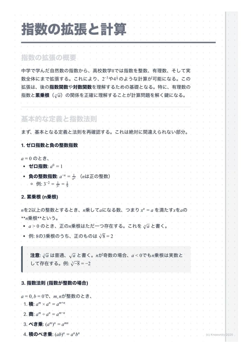
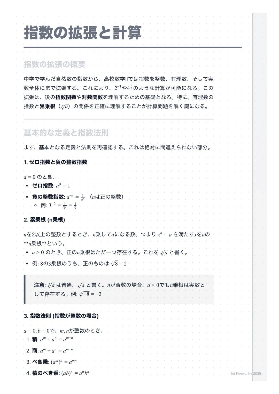
中学の自然数の指数から一気に実数まで指数を拡張するよ。$2^{-3}$や$4^{\frac{1}{2}}$みたいな計算ができるようになって、指数関数や対数関数の土台になる超重要な単元だ。
Meld je aan om de inhoud te zienHet is gratis!
Toegang tot alle documenten
Verbeter je cijfers
Sluit je aan bij miljoenen studenten
Knowunity AI
Vakken
Triangle Congruence and Similarity Theorems
Triangle Properties and Classification
Linear Equations and Graphs
Geometric Angle Relationships
Trigonometric Functions and Identities
Equation Solving Techniques
Circle Geometry Fundamentals
Division Operations and Methods
Basic Differentiation Rules
Exponent and Logarithm Properties
Alle onderwerpen weergeven
Human Organ Systems
Reproductive Cell Cycles
Biological Sciences Subdisciplines
Cellular Energy Metabolism
Autotrophic Energy Processes
Inheritance Patterns and Principles
Biomolecular Structure and Organization
Cell Cycle and Division Mechanics
Cellular Organization and Development
Biological Structural Organization
Alle onderwerpen weergeven
Chemical Sciences and Applications
Atomic Structure and Composition
Molecular Electron Structure Representation
Atomic Electron Behavior
Matter Properties and Water
Mole Concept and Calculations
Gas Laws and Behavior
Periodic Table Organization
Chemical Thermodynamics Fundamentals
Chemical Bond Types and Properties
Alle onderwerpen weergeven
European Renaissance and Enlightenment
European Cultural Movements 800-1920
American Revolution Era 1763-1797
American Civil War 1861-1865
Global Imperial Systems
Mongol and Chinese Dynasties
U.S. Presidents and World Leaders
Historical Sources and Documentation
World Wars Era and Impact
World Religious Systems
Alle onderwerpen weergeven
Classic and Contemporary Novels
Literary Character Analysis
Rhetorical Theory and Practice
Classic Literary Narratives
Reading Analysis and Interpretation
Narrative Structure and Techniques
English Language Components
Influential English-Language Authors
Basic Sentence Structure
Narrative Voice and Perspective
Alle onderwerpen weergeven
52
•
Bijgewerkt Mar 19, 2026
•
中学の自然数の指数から一気に実数まで指数を拡張するよ。$2^{-3}$や$4^{\frac{1}{2}}$みたいな計算ができるようになって、指数関数や対数関数の土台になる超重要な単元だ。






君たちの指数の世界がここから一気に広がるよ。中学では自然数だけだった指数が、整数、有理数、そして実数全体まで使えるようになる。
ゼロ指数と負の整数指数が最初のハードル。は覚えるしかないけど、は「マイナスがついたら逆数にする」と覚えよう。例えば$3^{-2} = \frac{1}{3^2} = \frac{1}{9}$。
**累乗根(n乗根)**はを満たすのこと。なら正の乗根がただ一つ存在して、と書く。のときは。
💡 ポイント: 指数法則は中学と同じ。、、、。これは絶対覚えて!

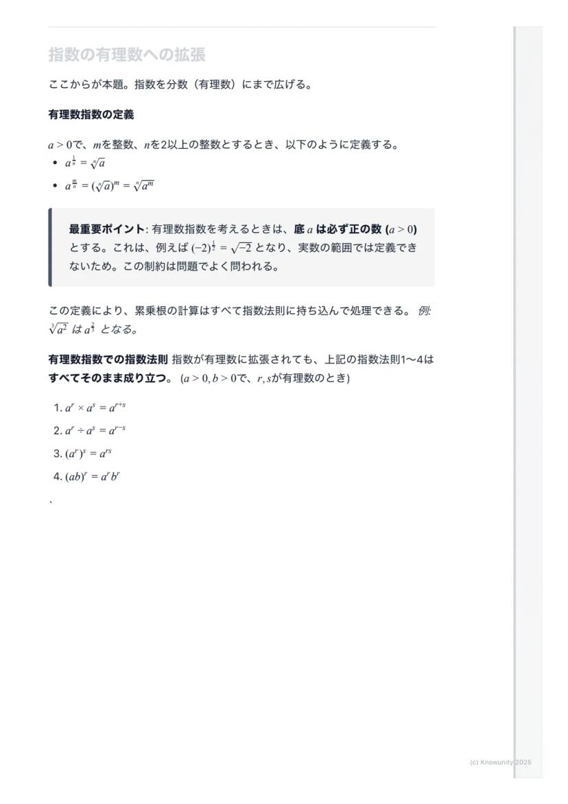
ここからが本格的な高校数学。指数を分数まで拡張するよ。
で、を整数、を2以上の整数とするとき、、と定義する。
超重要:有理数指数を考えるときは、底は必ず正の数にする。なぜならは実数で定義できないから。
この定義のおかげで、累乗根の面倒な計算も指数法則で処理できる。みたいに。
💡 ポイント: 指数法則は有理数指数でもそのまま使える。など、4つの法則すべて健在!

実際に問題を解いて感覚を掴もう。$16^{-\frac{1}{3}}$を計算してみる。
まず底を素因数分解する。$16 = 2^4$。次に指数法則を使う。
$16^{-\frac{1}{3}} = ^{-\frac{1}{3}} = 2^{4 \times } = 2^{-3} = \frac{1}{2^3} = \frac{1}{8}$
手順は①素因数分解 ②指数法則適用 ③負の指数の定義で処理、の3ステップ。
💡 ポイント: 底が大きい数のときは、必ず小さい素数のべき乗で表そう。$81 = 3^432 = 2^5$とか。

を計算する。
戦略:すべての累乗根を分数指数に直してから指数法則でまとめる。
まず変換:、、
式は
指数を通分すると:
答え:(累乗根で表すなら)
💡 ポイント: 複雑な累乗根は必ず分数指数に直す。そうすれば指数法則の足し算・引き算だけで解決!

計算で絶対に注意すべきポイントをチェックしよう。
底の条件を常に意識する。問題文に書いてなくても、があれば暗にが前提。
よくある間違いを表でまとめた:
| 間違いやすい例 | 正しい計算 |
|---|---|
| $\sqrt{a^2 + b^2} = a + b$ | 間違い!$\sqrt{9+16} = 5$だけど$3+4 = 7$ |
| $(2^3)^2 = 2^5$ | 正しくは$2^{3 \times 2} = 2^6 = 64$ |
| $a^{-2} = -a^2$ | 正しくは$a^{-2} = \frac{1}{a^2}$ |
計算の基本方針:①底を素因数分解 ②累乗根を分数指数に変換 ③指数法則で計算 ④必要なら累乗根の形に戻す
💡 試験のコツ: 指数計算は対数関数の基礎にもなる。ここで計算ミスをなくせば、数学II全体の得点力がアップするよ!
Onze AI Companion is een studentgerichte AI-tool die meer biedt dan alleen antwoorden. Gebouwd op miljoenen Knowunity bronnen, biedt het relevante informatie, gepersonaliseerde studieplannen, quizzes en inhoud direct in de chat, aangepast aan jouw individuele leertraject.
Je kunt de app downloaden via Google Play Store en Apple App Store.
Dat klopt! Geniet van gratis toegang tot leerinhoud, maak contact met medestudenten en krijg directe hulp – alles binnen handbereik.
App Store
Google Play
De app is heel makkelijk te gebruiken en goed ontworpen. Ik heb tot nu toe alles kunnen vinden waar ik naar zocht en heb veel kunnen leren van de presentaties! Ik ga de app zeker gebruiken voor een schoolopdracht! En natuurlijk helpt het ook veel als inspiratie.
Stefan S
iOS gebruiker
Deze app is echt geweldig. Er zijn zoveel aantekeningen en hulpmiddelen [...]. Mijn probleemvak is bijvoorbeeld Frans, en de app heeft zoveel opties voor hulp. Dankzij deze app ben ik beter geworden in Frans. Ik zou het iedereen aanraden.
Samantha Klich
Android gebruiker
Wow, ik ben echt onder de indruk. Ik probeerde de app gewoon omdat ik hem vaak geadverteerd had gezien en was absoluut verbaasd. Deze app is DE HULP die je wilt voor school en bovenal biedt hij zoveel dingen, zoals oefeningen en factsheets, die mij persoonlijk HEEL erg hebben geholpen.
Anna
iOS gebruiker
Beste app ter wereld! geen woorden want het is te goed
Thomas R
iOS gebruiker
Gewoon geweldig. Laat me 10x beter leren, deze app is een vlotte 10/10. Ik raad het iedereen aan. Ik kan aantekeningen bekijken en zoeken. Ik kan ze opslaan in de vakmap. Ik kan ze altijd herhalen als ik terugkom. Als je deze app nog niet hebt geprobeerd, mis je echt iets.
Basil
Android gebruiker
Deze app heeft me zoveel zekerder gemaakt over mijn examenvoorbereiding, niet alleen door mijn zelfvertrouwen te boosten met functies waarmee je contact kunt maken met anderen en je minder alleen voelt, maar ook door de manier waarop de app zelf erop gericht is je beter te laten voelen. Het is makkelijk om doorheen te navigeren, leuk om te gebruiken, en nuttig voor iedereen die op welke manier dan ook worstelt.
David K
iOS gebruiker
De app is gewoon geweldig! Ik hoef alleen maar het onderwerp in de zoekbalk in te voeren en ik krijg supersnel antwoord. Ik hoef geen 10 YouTube-video's te kijken om iets te begrijpen, dus ik bespaar tijd. Zeer aanbevolen!
Sudenaz Ocak
Android gebruiker
Op school was ik echt slecht in wiskunde, maar dankzij de app gaat het nu veel beter. Ik ben zo dankbaar dat jullie de app hebben gemaakt.
Greenlight Bonnie
Android gebruiker
zeer betrouwbare app om je ideeën over wiskunde, Engels en andere gerelateerde onderwerpen in je werk te helpen en te ontwikkelen. gebruik deze app alsjeblieft als je ergens moeite mee hebt, deze app is essentieel daarvoor. had ik maar eerder een review geschreven. en het is ook gratis dus maak je daar geen zorgen over.
Rohan U
Android gebruiker
Ik weet dat veel apps nepaccounts gebruiken om hun reviews op te krikken maar deze app verdient het allemaal. Eerst haalde ik een 4 voor mijn Engels examens en deze keer kreeg ik een 7. Ik wist niet eens van deze app tot drie dagen voor het examen en het heeft ENORM geholpen. Vertrouw me alsjeblieft en gebruik het want ik weet zeker dat jij ook vooruitgang zult zien.
Xander S
iOS gebruiker
DE QUIZZES EN FLASHCARDS ZIJN ZO HANDIG EN IK HOU VAN Knowunity AI. HET IS OOK LETTERLIJK ZOALS CHATGPT MAAR SLIMMER!! HEEFT ME GEHOLPEN MET MIJN MASCARA PROBLEMEN OOK!! EN MET MIJN ECHTE VAKKEN! NATUURLIJK 😍😁😲🤑💗✨🎀😮
Elisha
iOS gebruiker
Deze app is echt de beste. Ik vind herhaling zo saai maar deze app maakt het zo makkelijk om alles te organiseren en dan kun je de gratis AI vragen om jezelf te testen, zo goed en je kunt makkelijk je eigen spullen uploaden. raad het zeker aan als iemand die nu proefexamens doet
Paul T
iOS gebruiker
De app is heel makkelijk te gebruiken en goed ontworpen. Ik heb tot nu toe alles kunnen vinden waar ik naar zocht en heb veel kunnen leren van de presentaties! Ik ga de app zeker gebruiken voor een schoolopdracht! En natuurlijk helpt het ook veel als inspiratie.
Stefan S
iOS gebruiker
Deze app is echt geweldig. Er zijn zoveel aantekeningen en hulpmiddelen [...]. Mijn probleemvak is bijvoorbeeld Frans, en de app heeft zoveel opties voor hulp. Dankzij deze app ben ik beter geworden in Frans. Ik zou het iedereen aanraden.
Samantha Klich
Android gebruiker
Wow, ik ben echt onder de indruk. Ik probeerde de app gewoon omdat ik hem vaak geadverteerd had gezien en was absoluut verbaasd. Deze app is DE HULP die je wilt voor school en bovenal biedt hij zoveel dingen, zoals oefeningen en factsheets, die mij persoonlijk HEEL erg hebben geholpen.
Anna
iOS gebruiker
Beste app ter wereld! geen woorden want het is te goed
Thomas R
iOS gebruiker
Gewoon geweldig. Laat me 10x beter leren, deze app is een vlotte 10/10. Ik raad het iedereen aan. Ik kan aantekeningen bekijken en zoeken. Ik kan ze opslaan in de vakmap. Ik kan ze altijd herhalen als ik terugkom. Als je deze app nog niet hebt geprobeerd, mis je echt iets.
Basil
Android gebruiker
Deze app heeft me zoveel zekerder gemaakt over mijn examenvoorbereiding, niet alleen door mijn zelfvertrouwen te boosten met functies waarmee je contact kunt maken met anderen en je minder alleen voelt, maar ook door de manier waarop de app zelf erop gericht is je beter te laten voelen. Het is makkelijk om doorheen te navigeren, leuk om te gebruiken, en nuttig voor iedereen die op welke manier dan ook worstelt.
David K
iOS gebruiker
De app is gewoon geweldig! Ik hoef alleen maar het onderwerp in de zoekbalk in te voeren en ik krijg supersnel antwoord. Ik hoef geen 10 YouTube-video's te kijken om iets te begrijpen, dus ik bespaar tijd. Zeer aanbevolen!
Sudenaz Ocak
Android gebruiker
Op school was ik echt slecht in wiskunde, maar dankzij de app gaat het nu veel beter. Ik ben zo dankbaar dat jullie de app hebben gemaakt.
Greenlight Bonnie
Android gebruiker
zeer betrouwbare app om je ideeën over wiskunde, Engels en andere gerelateerde onderwerpen in je werk te helpen en te ontwikkelen. gebruik deze app alsjeblieft als je ergens moeite mee hebt, deze app is essentieel daarvoor. had ik maar eerder een review geschreven. en het is ook gratis dus maak je daar geen zorgen over.
Rohan U
Android gebruiker
Ik weet dat veel apps nepaccounts gebruiken om hun reviews op te krikken maar deze app verdient het allemaal. Eerst haalde ik een 4 voor mijn Engels examens en deze keer kreeg ik een 7. Ik wist niet eens van deze app tot drie dagen voor het examen en het heeft ENORM geholpen. Vertrouw me alsjeblieft en gebruik het want ik weet zeker dat jij ook vooruitgang zult zien.
Xander S
iOS gebruiker
DE QUIZZES EN FLASHCARDS ZIJN ZO HANDIG EN IK HOU VAN Knowunity AI. HET IS OOK LETTERLIJK ZOALS CHATGPT MAAR SLIMMER!! HEEFT ME GEHOLPEN MET MIJN MASCARA PROBLEMEN OOK!! EN MET MIJN ECHTE VAKKEN! NATUURLIJK 😍😁😲🤑💗✨🎀😮
Elisha
iOS gebruiker
Deze app is echt de beste. Ik vind herhaling zo saai maar deze app maakt het zo makkelijk om alles te organiseren en dan kun je de gratis AI vragen om jezelf te testen, zo goed en je kunt makkelijk je eigen spullen uploaden. raad het zeker aan als iemand die nu proefexamens doet
Paul T
iOS gebruiker
中学の自然数の指数から一気に実数まで指数を拡張するよ。$2^{-3}$や$4^{\frac{1}{2}}$みたいな計算ができるようになって、指数関数や対数関数の土台になる超重要な単元だ。

Toegang tot alle documenten
Verbeter je cijfers
Sluit je aan bij miljoenen studenten
君たちの指数の世界がここから一気に広がるよ。中学では自然数だけだった指数が、整数、有理数、そして実数全体まで使えるようになる。
ゼロ指数と負の整数指数が最初のハードル。は覚えるしかないけど、は「マイナスがついたら逆数にする」と覚えよう。例えば$3^{-2} = \frac{1}{3^2} = \frac{1}{9}$。
**累乗根(n乗根)**はを満たすのこと。なら正の乗根がただ一つ存在して、と書く。のときは。
💡 ポイント: 指数法則は中学と同じ。、、、。これは絶対覚えて!

Toegang tot alle documenten
Verbeter je cijfers
Sluit je aan bij miljoenen studenten
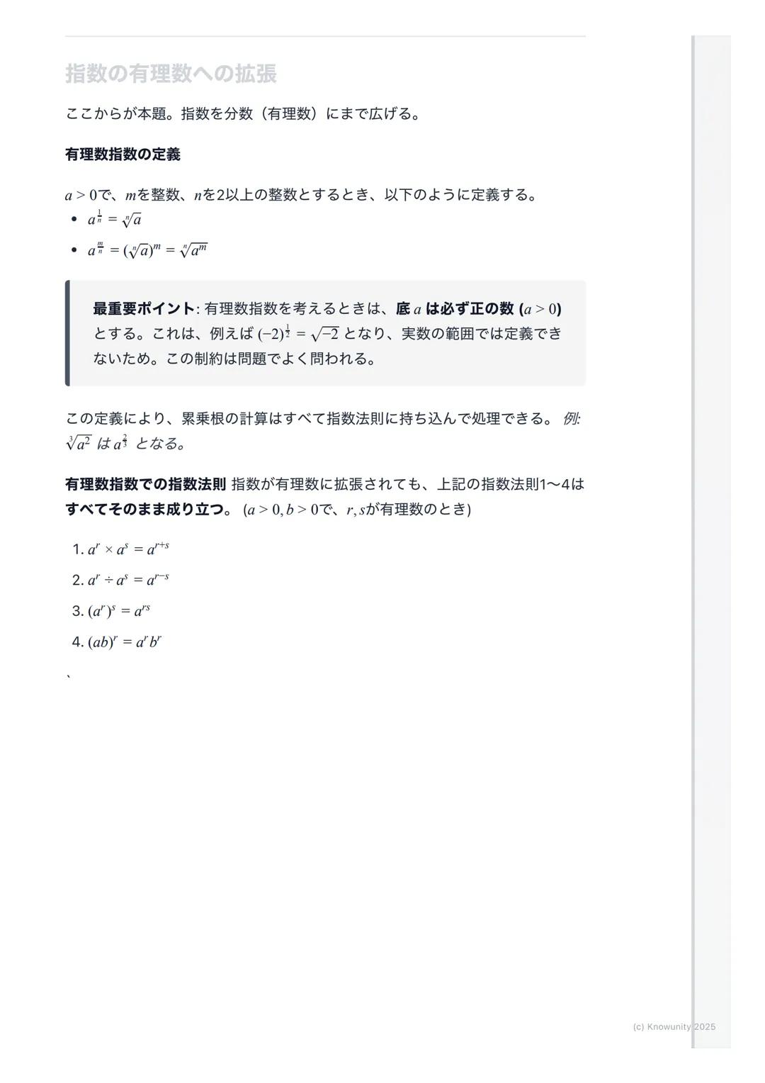
ここからが本格的な高校数学。指数を分数まで拡張するよ。
で、を整数、を2以上の整数とするとき、、と定義する。
超重要:有理数指数を考えるときは、底は必ず正の数にする。なぜならは実数で定義できないから。
この定義のおかげで、累乗根の面倒な計算も指数法則で処理できる。みたいに。
💡 ポイント: 指数法則は有理数指数でもそのまま使える。など、4つの法則すべて健在!

Toegang tot alle documenten
Verbeter je cijfers
Sluit je aan bij miljoenen studenten
実際に問題を解いて感覚を掴もう。$16^{-\frac{1}{3}}$を計算してみる。
まず底を素因数分解する。$16 = 2^4$。次に指数法則を使う。
$16^{-\frac{1}{3}} = ^{-\frac{1}{3}} = 2^{4 \times } = 2^{-3} = \frac{1}{2^3} = \frac{1}{8}$
手順は①素因数分解 ②指数法則適用 ③負の指数の定義で処理、の3ステップ。
💡 ポイント: 底が大きい数のときは、必ず小さい素数のべき乗で表そう。$81 = 3^432 = 2^5$とか。

Toegang tot alle documenten
Verbeter je cijfers
Sluit je aan bij miljoenen studenten
を計算する。
戦略:すべての累乗根を分数指数に直してから指数法則でまとめる。
まず変換:、、
式は
指数を通分すると:
答え:(累乗根で表すなら)
💡 ポイント: 複雑な累乗根は必ず分数指数に直す。そうすれば指数法則の足し算・引き算だけで解決!

Toegang tot alle documenten
Verbeter je cijfers
Sluit je aan bij miljoenen studenten
計算で絶対に注意すべきポイントをチェックしよう。
底の条件を常に意識する。問題文に書いてなくても、があれば暗にが前提。
よくある間違いを表でまとめた:
| 間違いやすい例 | 正しい計算 |
|---|---|
| $\sqrt{a^2 + b^2} = a + b$ | 間違い!$\sqrt{9+16} = 5$だけど$3+4 = 7$ |
| $(2^3)^2 = 2^5$ | 正しくは$2^{3 \times 2} = 2^6 = 64$ |
| $a^{-2} = -a^2$ | 正しくは$a^{-2} = \frac{1}{a^2}$ |
計算の基本方針:①底を素因数分解 ②累乗根を分数指数に変換 ③指数法則で計算 ④必要なら累乗根の形に戻す
💡 試験のコツ: 指数計算は対数関数の基礎にもなる。ここで計算ミスをなくせば、数学II全体の得点力がアップするよ!
Onze AI Companion is een studentgerichte AI-tool die meer biedt dan alleen antwoorden. Gebouwd op miljoenen Knowunity bronnen, biedt het relevante informatie, gepersonaliseerde studieplannen, quizzes en inhoud direct in de chat, aangepast aan jouw individuele leertraject.
Je kunt de app downloaden via Google Play Store en Apple App Store.
Dat klopt! Geniet van gratis toegang tot leerinhoud, maak contact met medestudenten en krijg directe hulp – alles binnen handbereik.
1
Slimme Tools NIEUW
Zet deze aantekening om in: ✓ 50+ Oefenvragen ✓ Interactieve Flashcards ✓ Volledig proefexamen ✓ Essay Outlines
App Store
Google Play
De app is heel makkelijk te gebruiken en goed ontworpen. Ik heb tot nu toe alles kunnen vinden waar ik naar zocht en heb veel kunnen leren van de presentaties! Ik ga de app zeker gebruiken voor een schoolopdracht! En natuurlijk helpt het ook veel als inspiratie.
Stefan S
iOS gebruiker
Deze app is echt geweldig. Er zijn zoveel aantekeningen en hulpmiddelen [...]. Mijn probleemvak is bijvoorbeeld Frans, en de app heeft zoveel opties voor hulp. Dankzij deze app ben ik beter geworden in Frans. Ik zou het iedereen aanraden.
Samantha Klich
Android gebruiker
Wow, ik ben echt onder de indruk. Ik probeerde de app gewoon omdat ik hem vaak geadverteerd had gezien en was absoluut verbaasd. Deze app is DE HULP die je wilt voor school en bovenal biedt hij zoveel dingen, zoals oefeningen en factsheets, die mij persoonlijk HEEL erg hebben geholpen.
Anna
iOS gebruiker
Beste app ter wereld! geen woorden want het is te goed
Thomas R
iOS gebruiker
Gewoon geweldig. Laat me 10x beter leren, deze app is een vlotte 10/10. Ik raad het iedereen aan. Ik kan aantekeningen bekijken en zoeken. Ik kan ze opslaan in de vakmap. Ik kan ze altijd herhalen als ik terugkom. Als je deze app nog niet hebt geprobeerd, mis je echt iets.
Basil
Android gebruiker
Deze app heeft me zoveel zekerder gemaakt over mijn examenvoorbereiding, niet alleen door mijn zelfvertrouwen te boosten met functies waarmee je contact kunt maken met anderen en je minder alleen voelt, maar ook door de manier waarop de app zelf erop gericht is je beter te laten voelen. Het is makkelijk om doorheen te navigeren, leuk om te gebruiken, en nuttig voor iedereen die op welke manier dan ook worstelt.
David K
iOS gebruiker
De app is gewoon geweldig! Ik hoef alleen maar het onderwerp in de zoekbalk in te voeren en ik krijg supersnel antwoord. Ik hoef geen 10 YouTube-video's te kijken om iets te begrijpen, dus ik bespaar tijd. Zeer aanbevolen!
Sudenaz Ocak
Android gebruiker
Op school was ik echt slecht in wiskunde, maar dankzij de app gaat het nu veel beter. Ik ben zo dankbaar dat jullie de app hebben gemaakt.
Greenlight Bonnie
Android gebruiker
zeer betrouwbare app om je ideeën over wiskunde, Engels en andere gerelateerde onderwerpen in je werk te helpen en te ontwikkelen. gebruik deze app alsjeblieft als je ergens moeite mee hebt, deze app is essentieel daarvoor. had ik maar eerder een review geschreven. en het is ook gratis dus maak je daar geen zorgen over.
Rohan U
Android gebruiker
Ik weet dat veel apps nepaccounts gebruiken om hun reviews op te krikken maar deze app verdient het allemaal. Eerst haalde ik een 4 voor mijn Engels examens en deze keer kreeg ik een 7. Ik wist niet eens van deze app tot drie dagen voor het examen en het heeft ENORM geholpen. Vertrouw me alsjeblieft en gebruik het want ik weet zeker dat jij ook vooruitgang zult zien.
Xander S
iOS gebruiker
DE QUIZZES EN FLASHCARDS ZIJN ZO HANDIG EN IK HOU VAN Knowunity AI. HET IS OOK LETTERLIJK ZOALS CHATGPT MAAR SLIMMER!! HEEFT ME GEHOLPEN MET MIJN MASCARA PROBLEMEN OOK!! EN MET MIJN ECHTE VAKKEN! NATUURLIJK 😍😁😲🤑💗✨🎀😮
Elisha
iOS gebruiker
Deze app is echt de beste. Ik vind herhaling zo saai maar deze app maakt het zo makkelijk om alles te organiseren en dan kun je de gratis AI vragen om jezelf te testen, zo goed en je kunt makkelijk je eigen spullen uploaden. raad het zeker aan als iemand die nu proefexamens doet
Paul T
iOS gebruiker
De app is heel makkelijk te gebruiken en goed ontworpen. Ik heb tot nu toe alles kunnen vinden waar ik naar zocht en heb veel kunnen leren van de presentaties! Ik ga de app zeker gebruiken voor een schoolopdracht! En natuurlijk helpt het ook veel als inspiratie.
Stefan S
iOS gebruiker
Deze app is echt geweldig. Er zijn zoveel aantekeningen en hulpmiddelen [...]. Mijn probleemvak is bijvoorbeeld Frans, en de app heeft zoveel opties voor hulp. Dankzij deze app ben ik beter geworden in Frans. Ik zou het iedereen aanraden.
Samantha Klich
Android gebruiker
Wow, ik ben echt onder de indruk. Ik probeerde de app gewoon omdat ik hem vaak geadverteerd had gezien en was absoluut verbaasd. Deze app is DE HULP die je wilt voor school en bovenal biedt hij zoveel dingen, zoals oefeningen en factsheets, die mij persoonlijk HEEL erg hebben geholpen.
Anna
iOS gebruiker
Beste app ter wereld! geen woorden want het is te goed
Thomas R
iOS gebruiker
Gewoon geweldig. Laat me 10x beter leren, deze app is een vlotte 10/10. Ik raad het iedereen aan. Ik kan aantekeningen bekijken en zoeken. Ik kan ze opslaan in de vakmap. Ik kan ze altijd herhalen als ik terugkom. Als je deze app nog niet hebt geprobeerd, mis je echt iets.
Basil
Android gebruiker
Deze app heeft me zoveel zekerder gemaakt over mijn examenvoorbereiding, niet alleen door mijn zelfvertrouwen te boosten met functies waarmee je contact kunt maken met anderen en je minder alleen voelt, maar ook door de manier waarop de app zelf erop gericht is je beter te laten voelen. Het is makkelijk om doorheen te navigeren, leuk om te gebruiken, en nuttig voor iedereen die op welke manier dan ook worstelt.
David K
iOS gebruiker
De app is gewoon geweldig! Ik hoef alleen maar het onderwerp in de zoekbalk in te voeren en ik krijg supersnel antwoord. Ik hoef geen 10 YouTube-video's te kijken om iets te begrijpen, dus ik bespaar tijd. Zeer aanbevolen!
Sudenaz Ocak
Android gebruiker
Op school was ik echt slecht in wiskunde, maar dankzij de app gaat het nu veel beter. Ik ben zo dankbaar dat jullie de app hebben gemaakt.
Greenlight Bonnie
Android gebruiker
zeer betrouwbare app om je ideeën over wiskunde, Engels en andere gerelateerde onderwerpen in je werk te helpen en te ontwikkelen. gebruik deze app alsjeblieft als je ergens moeite mee hebt, deze app is essentieel daarvoor. had ik maar eerder een review geschreven. en het is ook gratis dus maak je daar geen zorgen over.
Rohan U
Android gebruiker
Ik weet dat veel apps nepaccounts gebruiken om hun reviews op te krikken maar deze app verdient het allemaal. Eerst haalde ik een 4 voor mijn Engels examens en deze keer kreeg ik een 7. Ik wist niet eens van deze app tot drie dagen voor het examen en het heeft ENORM geholpen. Vertrouw me alsjeblieft en gebruik het want ik weet zeker dat jij ook vooruitgang zult zien.
Xander S
iOS gebruiker
DE QUIZZES EN FLASHCARDS ZIJN ZO HANDIG EN IK HOU VAN Knowunity AI. HET IS OOK LETTERLIJK ZOALS CHATGPT MAAR SLIMMER!! HEEFT ME GEHOLPEN MET MIJN MASCARA PROBLEMEN OOK!! EN MET MIJN ECHTE VAKKEN! NATUURLIJK 😍😁😲🤑💗✨🎀😮
Elisha
iOS gebruiker
Deze app is echt de beste. Ik vind herhaling zo saai maar deze app maakt het zo makkelijk om alles te organiseren en dan kun je de gratis AI vragen om jezelf te testen, zo goed en je kunt makkelijk je eigen spullen uploaden. raad het zeker aan als iemand die nu proefexamens doet
Paul T
iOS gebruiker