統計的推測って聞くと難しそうだけど、実は身近なところで使われている便利な道具なんだ。全国の高校生の平均身長や世論調査など、全部を調べられないときに一部分のデータから全体を推測する方法を学んでいこう。
Meld je aan om de inhoud te zienHet is gratis!
Toegang tot alle documenten
Verbeter je cijfers
Sluit je aan bij miljoenen studenten
Knowunity AI
Vakken
Triangle Congruence and Similarity Theorems
Triangle Properties and Classification
Linear Equations and Graphs
Geometric Angle Relationships
Trigonometric Functions and Identities
Equation Solving Techniques
Circle Geometry Fundamentals
Division Operations and Methods
Basic Differentiation Rules
Exponent and Logarithm Properties
Alle onderwerpen weergeven
Human Organ Systems
Reproductive Cell Cycles
Biological Sciences Subdisciplines
Cellular Energy Metabolism
Autotrophic Energy Processes
Inheritance Patterns and Principles
Biomolecular Structure and Organization
Cell Cycle and Division Mechanics
Cellular Organization and Development
Biological Structural Organization
Alle onderwerpen weergeven
Chemical Sciences and Applications
Atomic Structure and Composition
Molecular Electron Structure Representation
Atomic Electron Behavior
Matter Properties and Water
Mole Concept and Calculations
Gas Laws and Behavior
Periodic Table Organization
Chemical Thermodynamics Fundamentals
Chemical Bond Types and Properties
Alle onderwerpen weergeven
European Renaissance and Enlightenment
European Cultural Movements 800-1920
American Revolution Era 1763-1797
American Civil War 1861-1865
Global Imperial Systems
Mongol and Chinese Dynasties
U.S. Presidents and World Leaders
Historical Sources and Documentation
World Wars Era and Impact
World Religious Systems
Alle onderwerpen weergeven
Classic and Contemporary Novels
Literary Character Analysis
Rhetorical Theory and Practice
Classic Literary Narratives
Reading Analysis and Interpretation
Narrative Structure and Techniques
English Language Components
Influential English-Language Authors
Basic Sentence Structure
Narrative Voice and Perspective
Alle onderwerpen weergeven
55
•
Bijgewerkt Mar 20, 2026
•
統計的推測って聞くと難しそうだけど、実は身近なところで使われている便利な道具なんだ。全国の高校生の平均身長や世論調査など、全部を調べられないときに一部分のデータから全体を推測する方法を学んでいこう。









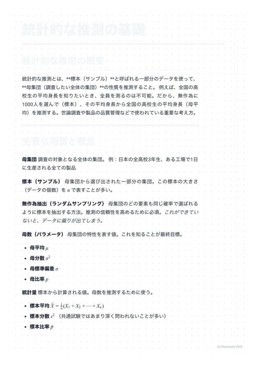
統計的推測は、一部分のデータ(標本)から全体(母集団)の特徴を推測する技術だ。例えば、全国の高校生の身長を知りたいとき、全員を測るのは無理だから、1000人をランダムに選んでその平均から全体を推測するんだ。
母集団は調査したい全体の集団で、標本はそこから選んだ一部分。標本の大きさをで表す。重要なのは無作為抽出で、これができないとデータに偏りが生まれてしまう。
母数(、など)は母集団の真の値で、統計量(など)は標本から計算する値だ。母数は固定された未知の値、統計量は標本によって変わる確率変数という違いを覚えておこう。
💡 覚えておこう: 母数は定数、統計量は確率変数!この区別は絶対に重要。

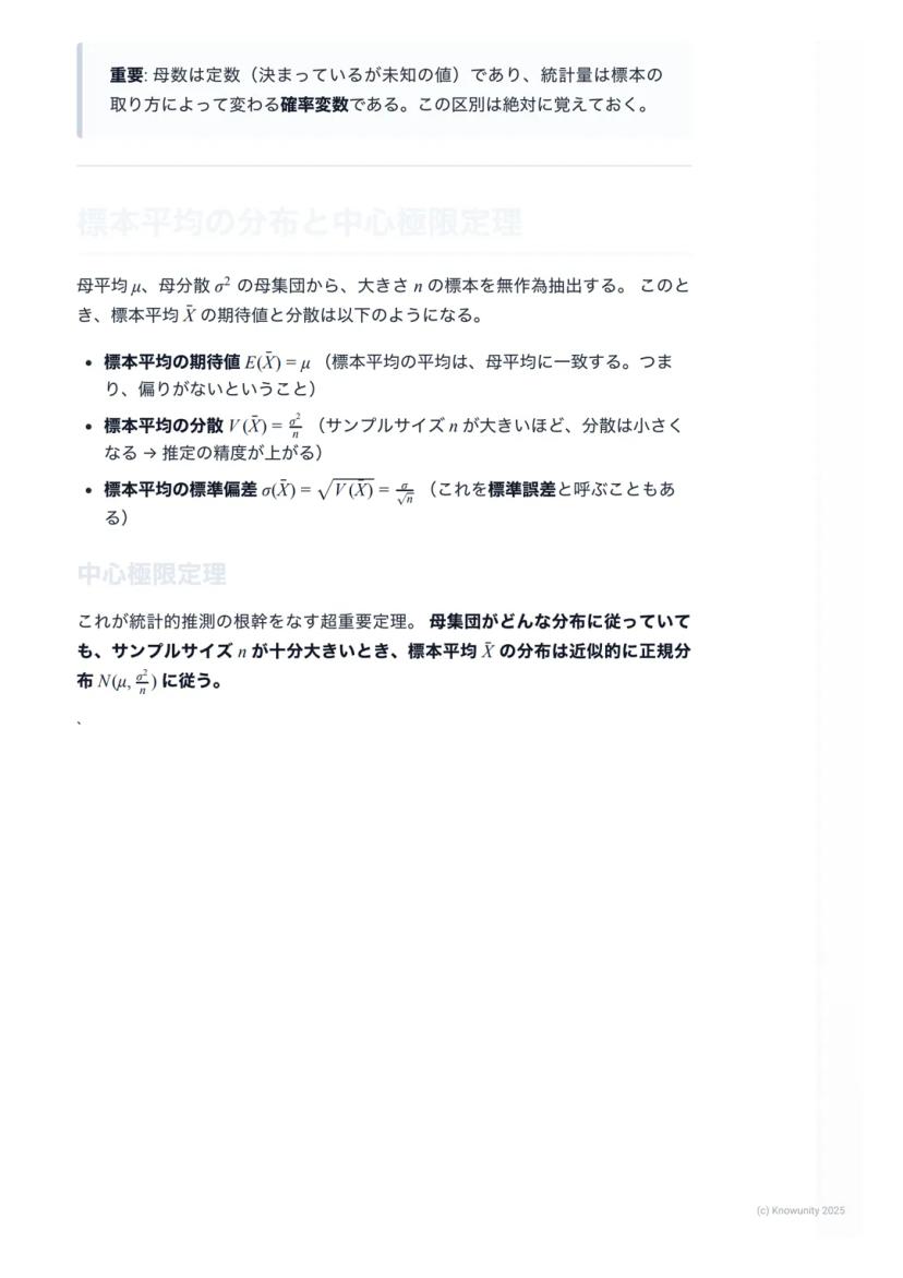
標本平均には素晴らしい性質がある。まず、期待値で母平均と一致し、分散でサンプルサイズが大きいほど小さくなる。つまり、たくさんデータを取るほど推定の精度が上がるんだ。
中心極限定理が統計学の核心だ。母集団がどんな分布でも、が十分大きければ標本平均は近似的に正規分布に従う。
この定理のおかげで、標準化の式を使って標準正規分布で確率計算ができる。母集団の分布が分からなくても推測できるのがすごいところ。
💡 ポイント: 中心極限定理は「どんな分布でも標本平均は正規分布に近づく」魔法の定理!

標本平均は母平均の良い推定値だけど、ぴったり一致することは稀だ。そこで「信頼区間」という考え方を使う。これは「母平均がだいたいこの範囲にある」という区間を確率付きで示す方法。
信頼度95%の信頼区間の公式はだ。標準正規分布で-1.96から1.96の間に95%の確率で入ることを利用している。
注意したいのは信頼度の意味。「この区間に母平均が95%の確率で入る」ではなく、「同じ方法を100回繰り返したら、約95個の区間が真の母平均を含む」という意味なんだ。
💡 間違いやすいポイント: 信頼度は「方法の信頼性」を表している!

仮説検定は、ある仮説が正しいかを標本データで確率的に判断する手法だ。帰無仮説(「差がない」「効果がない」)と対立仮説(主張したい内容)を立てる。
有意水準は「帰無仮説が正しいのに間違って棄却する確率」で、普通は5%や1%を使う。検定統計量がこの確率以下の領域(棄却域)に入ったらを棄却する。
検定の手順は:①仮説設定 ②有意水準決定 ③検定統計量計算 ④棄却域との比較 ⑤結論。棄却できないときは「が正しい」ではなく「が間違っているとは言えない」と表現する。
💡 重要: 棄却できない ≠ 帰無仮説が正しい。証拠不十分という意味!

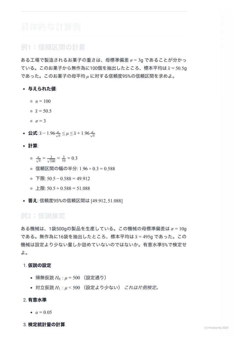
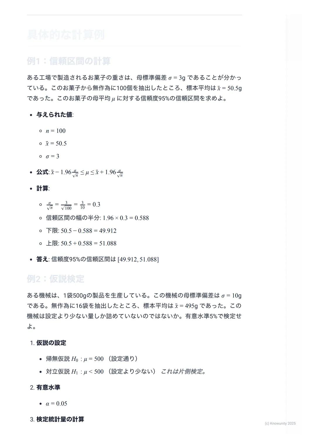
工場のお菓子の重さで実際に計算してみよう。母標準偏差g、標本サイズ個、標本平均gの場合を考える。
信頼度95%の信頼区間の公式に代入:。区間の幅の半分は$1.96 \times 0.3 = 0.588$。
したがって信頼区間はとなる。この区間に母平均が95%の信頼度で含まれると推定できる。
💡 計算のコツ: を忘れがち。分母は必ずで割る!

機械が500g設定で生産しているが、実際は少ないのではないかを検定してみよう。g、袋、gの場合。
帰無仮説、対立仮説(片側検定)、有意水準を設定。検定統計量は。
片側検定の棄却域は。計算したはこの棄却域に入るため、を棄却。機械は設定より少ない量しか詰めていないと結論できる。
💡 片側と両側: 対立仮説に「≠」があれば両側検定、「<」「>」があれば片側検定!

よく使うZ値を覚えておこう:信頼度90%で±1.645、95%で±1.96、99%で±2.58。これらは試験で頻出だから暗記必須だ。
信頼区間の幅は、信頼度を上げると広くなり、サンプルサイズを大きくすると狭くなる。精度と信頼度のトレードオフ関係を理解しよう。
計算ミスで多いのはとの混同。標準誤差の分母は必ずだ。焦らずに公式を確認してから計算に入ろう。
💡 試験のコツ: 公式の確認→値の代入→計算の順番で落ち着いて解こう!

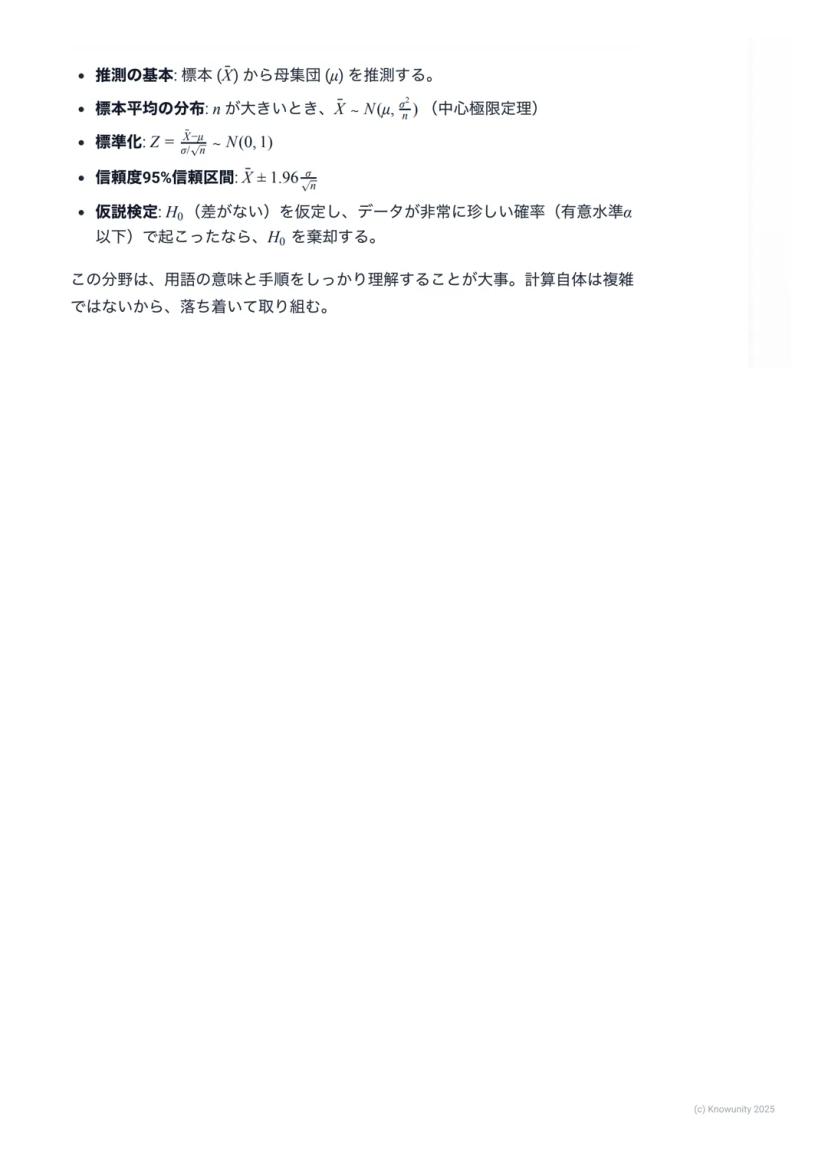
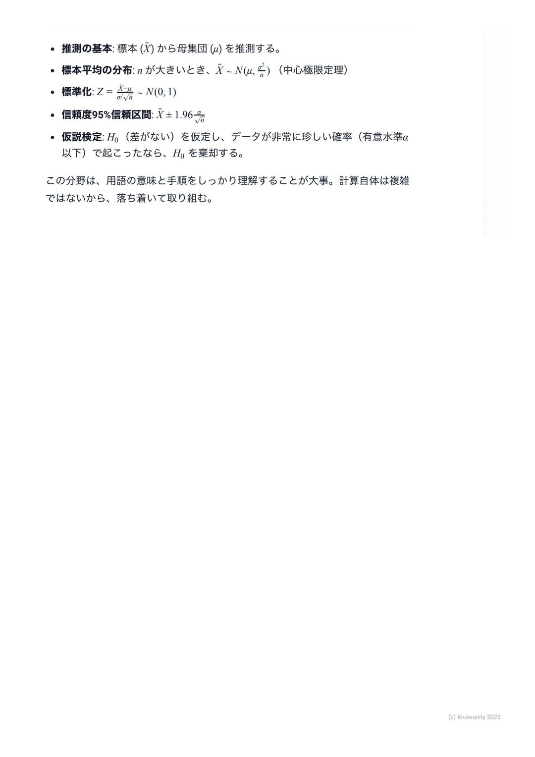
統計的推測の流れは:標本から母集団を推測、中心極限定理で、標準化でとなる。
信頼区間はで母平均の範囲を推定し、仮説検定は(差がない)を仮定して珍しいデータなら棄却する方法だ。
この分野は用語の意味と手順の理解が最重要。計算自体は複雑じゃないから、概念をしっかり押さえて練習すれば必ずできるようになる。統計は現代社会で超重要なスキルだから、しっかりマスターしよう。
💡 最終チェック: 用語の意味→手順の確認→計算練習の順番で完璧!
Onze AI Companion is een studentgerichte AI-tool die meer biedt dan alleen antwoorden. Gebouwd op miljoenen Knowunity bronnen, biedt het relevante informatie, gepersonaliseerde studieplannen, quizzes en inhoud direct in de chat, aangepast aan jouw individuele leertraject.
Je kunt de app downloaden via Google Play Store en Apple App Store.
Dat klopt! Geniet van gratis toegang tot leerinhoud, maak contact met medestudenten en krijg directe hulp – alles binnen handbereik.
App Store
Google Play
De app is heel makkelijk te gebruiken en goed ontworpen. Ik heb tot nu toe alles kunnen vinden waar ik naar zocht en heb veel kunnen leren van de presentaties! Ik ga de app zeker gebruiken voor een schoolopdracht! En natuurlijk helpt het ook veel als inspiratie.
Stefan S
iOS gebruiker
Deze app is echt geweldig. Er zijn zoveel aantekeningen en hulpmiddelen [...]. Mijn probleemvak is bijvoorbeeld Frans, en de app heeft zoveel opties voor hulp. Dankzij deze app ben ik beter geworden in Frans. Ik zou het iedereen aanraden.
Samantha Klich
Android gebruiker
Wow, ik ben echt onder de indruk. Ik probeerde de app gewoon omdat ik hem vaak geadverteerd had gezien en was absoluut verbaasd. Deze app is DE HULP die je wilt voor school en bovenal biedt hij zoveel dingen, zoals oefeningen en factsheets, die mij persoonlijk HEEL erg hebben geholpen.
Anna
iOS gebruiker
Beste app ter wereld! geen woorden want het is te goed
Thomas R
iOS gebruiker
Gewoon geweldig. Laat me 10x beter leren, deze app is een vlotte 10/10. Ik raad het iedereen aan. Ik kan aantekeningen bekijken en zoeken. Ik kan ze opslaan in de vakmap. Ik kan ze altijd herhalen als ik terugkom. Als je deze app nog niet hebt geprobeerd, mis je echt iets.
Basil
Android gebruiker
Deze app heeft me zoveel zekerder gemaakt over mijn examenvoorbereiding, niet alleen door mijn zelfvertrouwen te boosten met functies waarmee je contact kunt maken met anderen en je minder alleen voelt, maar ook door de manier waarop de app zelf erop gericht is je beter te laten voelen. Het is makkelijk om doorheen te navigeren, leuk om te gebruiken, en nuttig voor iedereen die op welke manier dan ook worstelt.
David K
iOS gebruiker
De app is gewoon geweldig! Ik hoef alleen maar het onderwerp in de zoekbalk in te voeren en ik krijg supersnel antwoord. Ik hoef geen 10 YouTube-video's te kijken om iets te begrijpen, dus ik bespaar tijd. Zeer aanbevolen!
Sudenaz Ocak
Android gebruiker
Op school was ik echt slecht in wiskunde, maar dankzij de app gaat het nu veel beter. Ik ben zo dankbaar dat jullie de app hebben gemaakt.
Greenlight Bonnie
Android gebruiker
zeer betrouwbare app om je ideeën over wiskunde, Engels en andere gerelateerde onderwerpen in je werk te helpen en te ontwikkelen. gebruik deze app alsjeblieft als je ergens moeite mee hebt, deze app is essentieel daarvoor. had ik maar eerder een review geschreven. en het is ook gratis dus maak je daar geen zorgen over.
Rohan U
Android gebruiker
Ik weet dat veel apps nepaccounts gebruiken om hun reviews op te krikken maar deze app verdient het allemaal. Eerst haalde ik een 4 voor mijn Engels examens en deze keer kreeg ik een 7. Ik wist niet eens van deze app tot drie dagen voor het examen en het heeft ENORM geholpen. Vertrouw me alsjeblieft en gebruik het want ik weet zeker dat jij ook vooruitgang zult zien.
Xander S
iOS gebruiker
DE QUIZZES EN FLASHCARDS ZIJN ZO HANDIG EN IK HOU VAN Knowunity AI. HET IS OOK LETTERLIJK ZOALS CHATGPT MAAR SLIMMER!! HEEFT ME GEHOLPEN MET MIJN MASCARA PROBLEMEN OOK!! EN MET MIJN ECHTE VAKKEN! NATUURLIJK 😍😁😲🤑💗✨🎀😮
Elisha
iOS gebruiker
Deze app is echt de beste. Ik vind herhaling zo saai maar deze app maakt het zo makkelijk om alles te organiseren en dan kun je de gratis AI vragen om jezelf te testen, zo goed en je kunt makkelijk je eigen spullen uploaden. raad het zeker aan als iemand die nu proefexamens doet
Paul T
iOS gebruiker
De app is heel makkelijk te gebruiken en goed ontworpen. Ik heb tot nu toe alles kunnen vinden waar ik naar zocht en heb veel kunnen leren van de presentaties! Ik ga de app zeker gebruiken voor een schoolopdracht! En natuurlijk helpt het ook veel als inspiratie.
Stefan S
iOS gebruiker
Deze app is echt geweldig. Er zijn zoveel aantekeningen en hulpmiddelen [...]. Mijn probleemvak is bijvoorbeeld Frans, en de app heeft zoveel opties voor hulp. Dankzij deze app ben ik beter geworden in Frans. Ik zou het iedereen aanraden.
Samantha Klich
Android gebruiker
Wow, ik ben echt onder de indruk. Ik probeerde de app gewoon omdat ik hem vaak geadverteerd had gezien en was absoluut verbaasd. Deze app is DE HULP die je wilt voor school en bovenal biedt hij zoveel dingen, zoals oefeningen en factsheets, die mij persoonlijk HEEL erg hebben geholpen.
Anna
iOS gebruiker
Beste app ter wereld! geen woorden want het is te goed
Thomas R
iOS gebruiker
Gewoon geweldig. Laat me 10x beter leren, deze app is een vlotte 10/10. Ik raad het iedereen aan. Ik kan aantekeningen bekijken en zoeken. Ik kan ze opslaan in de vakmap. Ik kan ze altijd herhalen als ik terugkom. Als je deze app nog niet hebt geprobeerd, mis je echt iets.
Basil
Android gebruiker
Deze app heeft me zoveel zekerder gemaakt over mijn examenvoorbereiding, niet alleen door mijn zelfvertrouwen te boosten met functies waarmee je contact kunt maken met anderen en je minder alleen voelt, maar ook door de manier waarop de app zelf erop gericht is je beter te laten voelen. Het is makkelijk om doorheen te navigeren, leuk om te gebruiken, en nuttig voor iedereen die op welke manier dan ook worstelt.
David K
iOS gebruiker
De app is gewoon geweldig! Ik hoef alleen maar het onderwerp in de zoekbalk in te voeren en ik krijg supersnel antwoord. Ik hoef geen 10 YouTube-video's te kijken om iets te begrijpen, dus ik bespaar tijd. Zeer aanbevolen!
Sudenaz Ocak
Android gebruiker
Op school was ik echt slecht in wiskunde, maar dankzij de app gaat het nu veel beter. Ik ben zo dankbaar dat jullie de app hebben gemaakt.
Greenlight Bonnie
Android gebruiker
zeer betrouwbare app om je ideeën over wiskunde, Engels en andere gerelateerde onderwerpen in je werk te helpen en te ontwikkelen. gebruik deze app alsjeblieft als je ergens moeite mee hebt, deze app is essentieel daarvoor. had ik maar eerder een review geschreven. en het is ook gratis dus maak je daar geen zorgen over.
Rohan U
Android gebruiker
Ik weet dat veel apps nepaccounts gebruiken om hun reviews op te krikken maar deze app verdient het allemaal. Eerst haalde ik een 4 voor mijn Engels examens en deze keer kreeg ik een 7. Ik wist niet eens van deze app tot drie dagen voor het examen en het heeft ENORM geholpen. Vertrouw me alsjeblieft en gebruik het want ik weet zeker dat jij ook vooruitgang zult zien.
Xander S
iOS gebruiker
DE QUIZZES EN FLASHCARDS ZIJN ZO HANDIG EN IK HOU VAN Knowunity AI. HET IS OOK LETTERLIJK ZOALS CHATGPT MAAR SLIMMER!! HEEFT ME GEHOLPEN MET MIJN MASCARA PROBLEMEN OOK!! EN MET MIJN ECHTE VAKKEN! NATUURLIJK 😍😁😲🤑💗✨🎀😮
Elisha
iOS gebruiker
Deze app is echt de beste. Ik vind herhaling zo saai maar deze app maakt het zo makkelijk om alles te organiseren en dan kun je de gratis AI vragen om jezelf te testen, zo goed en je kunt makkelijk je eigen spullen uploaden. raad het zeker aan als iemand die nu proefexamens doet
Paul T
iOS gebruiker
統計的推測って聞くと難しそうだけど、実は身近なところで使われている便利な道具なんだ。全国の高校生の平均身長や世論調査など、全部を調べられないときに一部分のデータから全体を推測する方法を学んでいこう。

Toegang tot alle documenten
Verbeter je cijfers
Sluit je aan bij miljoenen studenten
統計的推測は、一部分のデータ(標本)から全体(母集団)の特徴を推測する技術だ。例えば、全国の高校生の身長を知りたいとき、全員を測るのは無理だから、1000人をランダムに選んでその平均から全体を推測するんだ。
母集団は調査したい全体の集団で、標本はそこから選んだ一部分。標本の大きさをで表す。重要なのは無作為抽出で、これができないとデータに偏りが生まれてしまう。
母数(、など)は母集団の真の値で、統計量(など)は標本から計算する値だ。母数は固定された未知の値、統計量は標本によって変わる確率変数という違いを覚えておこう。
💡 覚えておこう: 母数は定数、統計量は確率変数!この区別は絶対に重要。

Toegang tot alle documenten
Verbeter je cijfers
Sluit je aan bij miljoenen studenten
標本平均には素晴らしい性質がある。まず、期待値で母平均と一致し、分散でサンプルサイズが大きいほど小さくなる。つまり、たくさんデータを取るほど推定の精度が上がるんだ。
中心極限定理が統計学の核心だ。母集団がどんな分布でも、が十分大きければ標本平均は近似的に正規分布に従う。
この定理のおかげで、標準化の式を使って標準正規分布で確率計算ができる。母集団の分布が分からなくても推測できるのがすごいところ。
💡 ポイント: 中心極限定理は「どんな分布でも標本平均は正規分布に近づく」魔法の定理!

Toegang tot alle documenten
Verbeter je cijfers
Sluit je aan bij miljoenen studenten
標本平均は母平均の良い推定値だけど、ぴったり一致することは稀だ。そこで「信頼区間」という考え方を使う。これは「母平均がだいたいこの範囲にある」という区間を確率付きで示す方法。
信頼度95%の信頼区間の公式はだ。標準正規分布で-1.96から1.96の間に95%の確率で入ることを利用している。
注意したいのは信頼度の意味。「この区間に母平均が95%の確率で入る」ではなく、「同じ方法を100回繰り返したら、約95個の区間が真の母平均を含む」という意味なんだ。
💡 間違いやすいポイント: 信頼度は「方法の信頼性」を表している!

Toegang tot alle documenten
Verbeter je cijfers
Sluit je aan bij miljoenen studenten
仮説検定は、ある仮説が正しいかを標本データで確率的に判断する手法だ。帰無仮説(「差がない」「効果がない」)と対立仮説(主張したい内容)を立てる。
有意水準は「帰無仮説が正しいのに間違って棄却する確率」で、普通は5%や1%を使う。検定統計量がこの確率以下の領域(棄却域)に入ったらを棄却する。
検定の手順は:①仮説設定 ②有意水準決定 ③検定統計量計算 ④棄却域との比較 ⑤結論。棄却できないときは「が正しい」ではなく「が間違っているとは言えない」と表現する。
💡 重要: 棄却できない ≠ 帰無仮説が正しい。証拠不十分という意味!

Toegang tot alle documenten
Verbeter je cijfers
Sluit je aan bij miljoenen studenten
工場のお菓子の重さで実際に計算してみよう。母標準偏差g、標本サイズ個、標本平均gの場合を考える。
信頼度95%の信頼区間の公式に代入:。区間の幅の半分は$1.96 \times 0.3 = 0.588$。
したがって信頼区間はとなる。この区間に母平均が95%の信頼度で含まれると推定できる。
💡 計算のコツ: を忘れがち。分母は必ずで割る!

Toegang tot alle documenten
Verbeter je cijfers
Sluit je aan bij miljoenen studenten
機械が500g設定で生産しているが、実際は少ないのではないかを検定してみよう。g、袋、gの場合。
帰無仮説、対立仮説(片側検定)、有意水準を設定。検定統計量は。
片側検定の棄却域は。計算したはこの棄却域に入るため、を棄却。機械は設定より少ない量しか詰めていないと結論できる。
💡 片側と両側: 対立仮説に「≠」があれば両側検定、「<」「>」があれば片側検定!

Toegang tot alle documenten
Verbeter je cijfers
Sluit je aan bij miljoenen studenten
よく使うZ値を覚えておこう:信頼度90%で±1.645、95%で±1.96、99%で±2.58。これらは試験で頻出だから暗記必須だ。
信頼区間の幅は、信頼度を上げると広くなり、サンプルサイズを大きくすると狭くなる。精度と信頼度のトレードオフ関係を理解しよう。
計算ミスで多いのはとの混同。標準誤差の分母は必ずだ。焦らずに公式を確認してから計算に入ろう。
💡 試験のコツ: 公式の確認→値の代入→計算の順番で落ち着いて解こう!

Toegang tot alle documenten
Verbeter je cijfers
Sluit je aan bij miljoenen studenten
統計的推測の流れは:標本から母集団を推測、中心極限定理で、標準化でとなる。
信頼区間はで母平均の範囲を推定し、仮説検定は(差がない)を仮定して珍しいデータなら棄却する方法だ。
この分野は用語の意味と手順の理解が最重要。計算自体は複雑じゃないから、概念をしっかり押さえて練習すれば必ずできるようになる。統計は現代社会で超重要なスキルだから、しっかりマスターしよう。
💡 最終チェック: 用語の意味→手順の確認→計算練習の順番で完璧!
Onze AI Companion is een studentgerichte AI-tool die meer biedt dan alleen antwoorden. Gebouwd op miljoenen Knowunity bronnen, biedt het relevante informatie, gepersonaliseerde studieplannen, quizzes en inhoud direct in de chat, aangepast aan jouw individuele leertraject.
Je kunt de app downloaden via Google Play Store en Apple App Store.
Dat klopt! Geniet van gratis toegang tot leerinhoud, maak contact met medestudenten en krijg directe hulp – alles binnen handbereik.
0
Slimme Tools NIEUW
Zet deze aantekening om in: ✓ 50+ Oefenvragen ✓ Interactieve Flashcards ✓ Volledig proefexamen ✓ Essay Outlines
App Store
Google Play
De app is heel makkelijk te gebruiken en goed ontworpen. Ik heb tot nu toe alles kunnen vinden waar ik naar zocht en heb veel kunnen leren van de presentaties! Ik ga de app zeker gebruiken voor een schoolopdracht! En natuurlijk helpt het ook veel als inspiratie.
Stefan S
iOS gebruiker
Deze app is echt geweldig. Er zijn zoveel aantekeningen en hulpmiddelen [...]. Mijn probleemvak is bijvoorbeeld Frans, en de app heeft zoveel opties voor hulp. Dankzij deze app ben ik beter geworden in Frans. Ik zou het iedereen aanraden.
Samantha Klich
Android gebruiker
Wow, ik ben echt onder de indruk. Ik probeerde de app gewoon omdat ik hem vaak geadverteerd had gezien en was absoluut verbaasd. Deze app is DE HULP die je wilt voor school en bovenal biedt hij zoveel dingen, zoals oefeningen en factsheets, die mij persoonlijk HEEL erg hebben geholpen.
Anna
iOS gebruiker
Beste app ter wereld! geen woorden want het is te goed
Thomas R
iOS gebruiker
Gewoon geweldig. Laat me 10x beter leren, deze app is een vlotte 10/10. Ik raad het iedereen aan. Ik kan aantekeningen bekijken en zoeken. Ik kan ze opslaan in de vakmap. Ik kan ze altijd herhalen als ik terugkom. Als je deze app nog niet hebt geprobeerd, mis je echt iets.
Basil
Android gebruiker
Deze app heeft me zoveel zekerder gemaakt over mijn examenvoorbereiding, niet alleen door mijn zelfvertrouwen te boosten met functies waarmee je contact kunt maken met anderen en je minder alleen voelt, maar ook door de manier waarop de app zelf erop gericht is je beter te laten voelen. Het is makkelijk om doorheen te navigeren, leuk om te gebruiken, en nuttig voor iedereen die op welke manier dan ook worstelt.
David K
iOS gebruiker
De app is gewoon geweldig! Ik hoef alleen maar het onderwerp in de zoekbalk in te voeren en ik krijg supersnel antwoord. Ik hoef geen 10 YouTube-video's te kijken om iets te begrijpen, dus ik bespaar tijd. Zeer aanbevolen!
Sudenaz Ocak
Android gebruiker
Op school was ik echt slecht in wiskunde, maar dankzij de app gaat het nu veel beter. Ik ben zo dankbaar dat jullie de app hebben gemaakt.
Greenlight Bonnie
Android gebruiker
zeer betrouwbare app om je ideeën over wiskunde, Engels en andere gerelateerde onderwerpen in je werk te helpen en te ontwikkelen. gebruik deze app alsjeblieft als je ergens moeite mee hebt, deze app is essentieel daarvoor. had ik maar eerder een review geschreven. en het is ook gratis dus maak je daar geen zorgen over.
Rohan U
Android gebruiker
Ik weet dat veel apps nepaccounts gebruiken om hun reviews op te krikken maar deze app verdient het allemaal. Eerst haalde ik een 4 voor mijn Engels examens en deze keer kreeg ik een 7. Ik wist niet eens van deze app tot drie dagen voor het examen en het heeft ENORM geholpen. Vertrouw me alsjeblieft en gebruik het want ik weet zeker dat jij ook vooruitgang zult zien.
Xander S
iOS gebruiker
DE QUIZZES EN FLASHCARDS ZIJN ZO HANDIG EN IK HOU VAN Knowunity AI. HET IS OOK LETTERLIJK ZOALS CHATGPT MAAR SLIMMER!! HEEFT ME GEHOLPEN MET MIJN MASCARA PROBLEMEN OOK!! EN MET MIJN ECHTE VAKKEN! NATUURLIJK 😍😁😲🤑💗✨🎀😮
Elisha
iOS gebruiker
Deze app is echt de beste. Ik vind herhaling zo saai maar deze app maakt het zo makkelijk om alles te organiseren en dan kun je de gratis AI vragen om jezelf te testen, zo goed en je kunt makkelijk je eigen spullen uploaden. raad het zeker aan als iemand die nu proefexamens doet
Paul T
iOS gebruiker
De app is heel makkelijk te gebruiken en goed ontworpen. Ik heb tot nu toe alles kunnen vinden waar ik naar zocht en heb veel kunnen leren van de presentaties! Ik ga de app zeker gebruiken voor een schoolopdracht! En natuurlijk helpt het ook veel als inspiratie.
Stefan S
iOS gebruiker
Deze app is echt geweldig. Er zijn zoveel aantekeningen en hulpmiddelen [...]. Mijn probleemvak is bijvoorbeeld Frans, en de app heeft zoveel opties voor hulp. Dankzij deze app ben ik beter geworden in Frans. Ik zou het iedereen aanraden.
Samantha Klich
Android gebruiker
Wow, ik ben echt onder de indruk. Ik probeerde de app gewoon omdat ik hem vaak geadverteerd had gezien en was absoluut verbaasd. Deze app is DE HULP die je wilt voor school en bovenal biedt hij zoveel dingen, zoals oefeningen en factsheets, die mij persoonlijk HEEL erg hebben geholpen.
Anna
iOS gebruiker
Beste app ter wereld! geen woorden want het is te goed
Thomas R
iOS gebruiker
Gewoon geweldig. Laat me 10x beter leren, deze app is een vlotte 10/10. Ik raad het iedereen aan. Ik kan aantekeningen bekijken en zoeken. Ik kan ze opslaan in de vakmap. Ik kan ze altijd herhalen als ik terugkom. Als je deze app nog niet hebt geprobeerd, mis je echt iets.
Basil
Android gebruiker
Deze app heeft me zoveel zekerder gemaakt over mijn examenvoorbereiding, niet alleen door mijn zelfvertrouwen te boosten met functies waarmee je contact kunt maken met anderen en je minder alleen voelt, maar ook door de manier waarop de app zelf erop gericht is je beter te laten voelen. Het is makkelijk om doorheen te navigeren, leuk om te gebruiken, en nuttig voor iedereen die op welke manier dan ook worstelt.
David K
iOS gebruiker
De app is gewoon geweldig! Ik hoef alleen maar het onderwerp in de zoekbalk in te voeren en ik krijg supersnel antwoord. Ik hoef geen 10 YouTube-video's te kijken om iets te begrijpen, dus ik bespaar tijd. Zeer aanbevolen!
Sudenaz Ocak
Android gebruiker
Op school was ik echt slecht in wiskunde, maar dankzij de app gaat het nu veel beter. Ik ben zo dankbaar dat jullie de app hebben gemaakt.
Greenlight Bonnie
Android gebruiker
zeer betrouwbare app om je ideeën over wiskunde, Engels en andere gerelateerde onderwerpen in je werk te helpen en te ontwikkelen. gebruik deze app alsjeblieft als je ergens moeite mee hebt, deze app is essentieel daarvoor. had ik maar eerder een review geschreven. en het is ook gratis dus maak je daar geen zorgen over.
Rohan U
Android gebruiker
Ik weet dat veel apps nepaccounts gebruiken om hun reviews op te krikken maar deze app verdient het allemaal. Eerst haalde ik een 4 voor mijn Engels examens en deze keer kreeg ik een 7. Ik wist niet eens van deze app tot drie dagen voor het examen en het heeft ENORM geholpen. Vertrouw me alsjeblieft en gebruik het want ik weet zeker dat jij ook vooruitgang zult zien.
Xander S
iOS gebruiker
DE QUIZZES EN FLASHCARDS ZIJN ZO HANDIG EN IK HOU VAN Knowunity AI. HET IS OOK LETTERLIJK ZOALS CHATGPT MAAR SLIMMER!! HEEFT ME GEHOLPEN MET MIJN MASCARA PROBLEMEN OOK!! EN MET MIJN ECHTE VAKKEN! NATUURLIJK 😍😁😲🤑💗✨🎀😮
Elisha
iOS gebruiker
Deze app is echt de beste. Ik vind herhaling zo saai maar deze app maakt het zo makkelijk om alles te organiseren en dan kun je de gratis AI vragen om jezelf te testen, zo goed en je kunt makkelijk je eigen spullen uploaden. raad het zeker aan als iemand die nu proefexamens doet
Paul T
iOS gebruiker