化学基礎は、身の回りの「なぜ?」を原子レベルで解き明かしてくれる面白い科目だよ。水が氷になったり、鉄が錆びたりする理由が全部わかるようになるし、共通試験でも基本の理解がしっかり問われるから、一緒に攻略していこう!
Meld je aan om de inhoud te zienHet is gratis!
Toegang tot alle documenten
Verbeter je cijfers
Sluit je aan bij miljoenen studenten
Knowunity AI
Vakken
Triangle Congruence and Similarity Theorems
Triangle Properties and Classification
Linear Equations and Graphs
Geometric Angle Relationships
Trigonometric Functions and Identities
Equation Solving Techniques
Circle Geometry Fundamentals
Division Operations and Methods
Basic Differentiation Rules
Exponent and Logarithm Properties
Alle onderwerpen weergeven
Human Organ Systems
Reproductive Cell Cycles
Biological Sciences Subdisciplines
Cellular Energy Metabolism
Autotrophic Energy Processes
Inheritance Patterns and Principles
Biomolecular Structure and Organization
Cell Cycle and Division Mechanics
Cellular Organization and Development
Biological Structural Organization
Alle onderwerpen weergeven
Chemical Sciences and Applications
Atomic Structure and Composition
Molecular Electron Structure Representation
Atomic Electron Behavior
Matter Properties and Water
Mole Concept and Calculations
Gas Laws and Behavior
Periodic Table Organization
Chemical Thermodynamics Fundamentals
Chemical Bond Types and Properties
Alle onderwerpen weergeven
European Renaissance and Enlightenment
European Cultural Movements 800-1920
American Revolution Era 1763-1797
American Civil War 1861-1865
Global Imperial Systems
Mongol and Chinese Dynasties
U.S. Presidents and World Leaders
Historical Sources and Documentation
World Wars Era and Impact
World Religious Systems
Alle onderwerpen weergeven
Classic and Contemporary Novels
Literary Character Analysis
Rhetorical Theory and Practice
Classic Literary Narratives
Reading Analysis and Interpretation
Narrative Structure and Techniques
English Language Components
Influential English-Language Authors
Basic Sentence Structure
Narrative Voice and Perspective
Alle onderwerpen weergeven
52
•
Bijgewerkt Mar 16, 2026
•
化学基礎は、身の回りの「なぜ?」を原子レベルで解き明かしてくれる面白い科目だよ。水が氷になったり、鉄が錆びたりする理由が全部わかるようになるし、共通試験でも基本の理解がしっかり問われるから、一緒に攻略していこう!








まず最初に、化学で使う言葉を整理しておこう。ここが曖昧だと後で絶対に混乱するから、しっかり押さえておこうね。
物質っていうのは、質量をもって空間を占めるものすべて。空気も水も君の机も全部物質だよ。そして物質は純物質と混合物に分けられる。
純物質は1種類の物質だけでできているもので、単体と化合物に分かれる。単体は酸素(O₂)や鉄(Fe)みたいに1種類の元素だけでできているもの。化合物は水(H₂O)や二酸化炭素(CO₂)みたいに2種類以上の元素が結合しているものだ。
一方、混合物は食塩水や空気みたいに複数の純物質が混ざったもの。これはろ過や蒸留といった物理的な方法で分離できるのが特徴だよ。
覚えるコツ: 単体は「単純」、化合物は「合成」、混合物は「混ぜた」ってイメージで覚えよう!

すべての物質は、とても小さな原子からできている。原子は物質を構成する基本的な粒子で、化学的な方法ではこれ以上分割できないんだ。
原子の中心には原子核があって、その周りを電子が回っている。原子核は陽子(正の電荷)と中性子(電荷なし)からできているよ。原子全体では陽子の数と電子の数が等しいから、電気的に中性になっている。
重要なのは、原子番号 = 陽子の数 = 電子の数で、質量数 = 陽子の数 + 中性子の数ということ。元素の種類は原子番号(つまり陽子の数)で決まるから、これは絶対覚えよう!
同位体っていうのは、同じ元素でも中性子の数が違う原子のこと。例えば水素には軽水素(¹H)、重水素(²H)、三重水素(³H)があるんだ。
ポイント: 原子番号が元素を決める!これさえ覚えておけば、どんな問題も怖くないよ。

原子が電子を失ったり受け取ったりすると、イオンになる。電子を失うと陽イオン(例:Na⁺)、電子を受け取ると陰イオン(例:Cl⁻)になるよ。
原子同士が結びつく方法には主に2つある。イオン結合は陽イオンと陰イオンが静電気的な力で結びつく結合で、主に金属と非金属の間でできる。塩化ナトリウム(NaCl)がいい例だね。
共有結合は原子同士が電子を共有して結びつく結合で、主に非金属同士でできる。水(H₂O)やメタン(CH₄)がその例だよ。
この2つの結合の違いをしっかり理解しておけば、物質の性質も予想できるようになるから、しっかり区別しよう。
覚え方: イオン結合は「引き合う」、共有結合は「分け合う」って覚えると忘れないよ!

原子や分子は超小さいから、個数で数えるのは現実的じゃない。そこで登場するのが物質量で、単位は**mol(モル)**だよ。
1 molは6.02×10²³個の粒子の集まりのこと。この数をアボガドロ定数って呼ぶんだ。鉛筆12本を1ダースって呼ぶのと同じ感覚だね。
モル質量(g/mol)は、物質1 molあたりの質量のこと。原子量や分子量にg/molをつけた数値と同じになるよ。例えば水(H₂O)の分子量は18だから、水のモル質量は18 g/molで、水18gには水分子が1 mol含まれているってことだ。
質量(g)、物質量(mol)、粒子の数(個)の変換は化学基礎の超重要ポイント!これができないと先に進めないから、しっかり練習しよう。
計算のコツ: 必ず単位も一緒に書こう。gなのかmolなのか個なのかを意識すれば、計算ミスがぐっと減るよ!

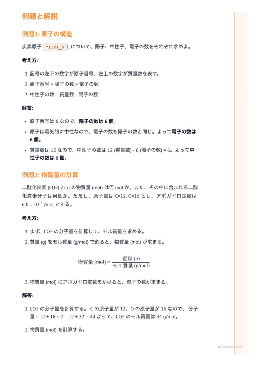
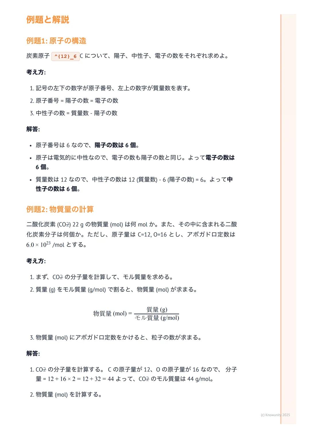
例題1: 原子の構造 炭素原子¹²₆Cについて、陽子、中性子、電子の数を求めてみよう。
記号の見方を覚えておこう。左下が原子番号、左上が質量数だ。原子番号6だから陽子は6個、電気的に中性だから電子も6個。中性子は質量数12 - 陽子6 = 6個だね。
例題2: 物質量の計算 二酸化炭素(CO₂)22gは何molか?また、分子は何個含まれているか?
まずCO₂の分子量を計算:12 + 16×2 = 44。だからモル質量は44 g/mol。
物質量 = 22g ÷ 44 g/mol = 0.50 mol
分子の数 = 0.50 mol × 6.0×10²³ /mol = 3.0×10²³個
この手順を覚えておけば、どんな計算問題も解けるようになるよ!
成功の秘訣: 例題を何度も解いて、計算の流れを体に覚えさせよう。慣れれば絶対にできる!

ここからは、よく間違えやすいポイントをまとめておくね。
原子番号と質量数は絶対に間違えないこと!原子番号(陽子の数)が元素を決める大事な数字だよ。
同素体と同位体も混乱しやすい。同素体は同じ元素からなる単体で性質が違うもの(酸素O₂とオゾンO₃など)。同位体は同じ元素で中性子の数が違う原子(¹Hと²H)だ。
モル計算では、分子と原子の区別に注意しよう。「水1 molに含まれる水素原子は何mol?」って問題では、H₂O分子1個にH原子が2個あるから、答えは2 molになるよ。
これらのポイントを押さえておけば、テストでも自信を持って解答できるはず!
試験対策: 計算問題では必ず単位を書いて、最後に答えが妥当かチェックする習慣をつけよう。

試験前に必ずチェックしておきたいポイントをまとめたよ。
物質の分類: 純物質(単体・化合物)と混合物の違いを具体例と一緒に覚えておこう。
原子の構造: 原子番号 = 陽子の数、質量数 = 陽子の数 + 中性子の数。これは化学の基本中の基本だ。
イオン: 電子のやり取りで生じる。陽イオンは電子を失い、陰イオンは電子を受け取る。
物質量: 1 mol = 6.02×10²³個。質量(g)↔ 物質量(mol)↔ 粒子の数(個)の変換を完璧にしよう。
これらをしっかり理解していれば、化学基礎の土台はバッチリ!次のステップに自信を持って進めるよ。
最終アドバイス: 理解したら必ず問題を解いて確認しよう。知識を使えるようになってこそ、本当の理解だからね!
Onze AI Companion is een studentgerichte AI-tool die meer biedt dan alleen antwoorden. Gebouwd op miljoenen Knowunity bronnen, biedt het relevante informatie, gepersonaliseerde studieplannen, quizzes en inhoud direct in de chat, aangepast aan jouw individuele leertraject.
Je kunt de app downloaden via Google Play Store en Apple App Store.
Dat klopt! Geniet van gratis toegang tot leerinhoud, maak contact met medestudenten en krijg directe hulp – alles binnen handbereik.
App Store
Google Play
De app is heel makkelijk te gebruiken en goed ontworpen. Ik heb tot nu toe alles kunnen vinden waar ik naar zocht en heb veel kunnen leren van de presentaties! Ik ga de app zeker gebruiken voor een schoolopdracht! En natuurlijk helpt het ook veel als inspiratie.
Stefan S
iOS gebruiker
Deze app is echt geweldig. Er zijn zoveel aantekeningen en hulpmiddelen [...]. Mijn probleemvak is bijvoorbeeld Frans, en de app heeft zoveel opties voor hulp. Dankzij deze app ben ik beter geworden in Frans. Ik zou het iedereen aanraden.
Samantha Klich
Android gebruiker
Wow, ik ben echt onder de indruk. Ik probeerde de app gewoon omdat ik hem vaak geadverteerd had gezien en was absoluut verbaasd. Deze app is DE HULP die je wilt voor school en bovenal biedt hij zoveel dingen, zoals oefeningen en factsheets, die mij persoonlijk HEEL erg hebben geholpen.
Anna
iOS gebruiker
Beste app ter wereld! geen woorden want het is te goed
Thomas R
iOS gebruiker
Gewoon geweldig. Laat me 10x beter leren, deze app is een vlotte 10/10. Ik raad het iedereen aan. Ik kan aantekeningen bekijken en zoeken. Ik kan ze opslaan in de vakmap. Ik kan ze altijd herhalen als ik terugkom. Als je deze app nog niet hebt geprobeerd, mis je echt iets.
Basil
Android gebruiker
Deze app heeft me zoveel zekerder gemaakt over mijn examenvoorbereiding, niet alleen door mijn zelfvertrouwen te boosten met functies waarmee je contact kunt maken met anderen en je minder alleen voelt, maar ook door de manier waarop de app zelf erop gericht is je beter te laten voelen. Het is makkelijk om doorheen te navigeren, leuk om te gebruiken, en nuttig voor iedereen die op welke manier dan ook worstelt.
David K
iOS gebruiker
De app is gewoon geweldig! Ik hoef alleen maar het onderwerp in de zoekbalk in te voeren en ik krijg supersnel antwoord. Ik hoef geen 10 YouTube-video's te kijken om iets te begrijpen, dus ik bespaar tijd. Zeer aanbevolen!
Sudenaz Ocak
Android gebruiker
Op school was ik echt slecht in wiskunde, maar dankzij de app gaat het nu veel beter. Ik ben zo dankbaar dat jullie de app hebben gemaakt.
Greenlight Bonnie
Android gebruiker
zeer betrouwbare app om je ideeën over wiskunde, Engels en andere gerelateerde onderwerpen in je werk te helpen en te ontwikkelen. gebruik deze app alsjeblieft als je ergens moeite mee hebt, deze app is essentieel daarvoor. had ik maar eerder een review geschreven. en het is ook gratis dus maak je daar geen zorgen over.
Rohan U
Android gebruiker
Ik weet dat veel apps nepaccounts gebruiken om hun reviews op te krikken maar deze app verdient het allemaal. Eerst haalde ik een 4 voor mijn Engels examens en deze keer kreeg ik een 7. Ik wist niet eens van deze app tot drie dagen voor het examen en het heeft ENORM geholpen. Vertrouw me alsjeblieft en gebruik het want ik weet zeker dat jij ook vooruitgang zult zien.
Xander S
iOS gebruiker
DE QUIZZES EN FLASHCARDS ZIJN ZO HANDIG EN IK HOU VAN Knowunity AI. HET IS OOK LETTERLIJK ZOALS CHATGPT MAAR SLIMMER!! HEEFT ME GEHOLPEN MET MIJN MASCARA PROBLEMEN OOK!! EN MET MIJN ECHTE VAKKEN! NATUURLIJK 😍😁😲🤑💗✨🎀😮
Elisha
iOS gebruiker
Deze app is echt de beste. Ik vind herhaling zo saai maar deze app maakt het zo makkelijk om alles te organiseren en dan kun je de gratis AI vragen om jezelf te testen, zo goed en je kunt makkelijk je eigen spullen uploaden. raad het zeker aan als iemand die nu proefexamens doet
Paul T
iOS gebruiker
De app is heel makkelijk te gebruiken en goed ontworpen. Ik heb tot nu toe alles kunnen vinden waar ik naar zocht en heb veel kunnen leren van de presentaties! Ik ga de app zeker gebruiken voor een schoolopdracht! En natuurlijk helpt het ook veel als inspiratie.
Stefan S
iOS gebruiker
Deze app is echt geweldig. Er zijn zoveel aantekeningen en hulpmiddelen [...]. Mijn probleemvak is bijvoorbeeld Frans, en de app heeft zoveel opties voor hulp. Dankzij deze app ben ik beter geworden in Frans. Ik zou het iedereen aanraden.
Samantha Klich
Android gebruiker
Wow, ik ben echt onder de indruk. Ik probeerde de app gewoon omdat ik hem vaak geadverteerd had gezien en was absoluut verbaasd. Deze app is DE HULP die je wilt voor school en bovenal biedt hij zoveel dingen, zoals oefeningen en factsheets, die mij persoonlijk HEEL erg hebben geholpen.
Anna
iOS gebruiker
Beste app ter wereld! geen woorden want het is te goed
Thomas R
iOS gebruiker
Gewoon geweldig. Laat me 10x beter leren, deze app is een vlotte 10/10. Ik raad het iedereen aan. Ik kan aantekeningen bekijken en zoeken. Ik kan ze opslaan in de vakmap. Ik kan ze altijd herhalen als ik terugkom. Als je deze app nog niet hebt geprobeerd, mis je echt iets.
Basil
Android gebruiker
Deze app heeft me zoveel zekerder gemaakt over mijn examenvoorbereiding, niet alleen door mijn zelfvertrouwen te boosten met functies waarmee je contact kunt maken met anderen en je minder alleen voelt, maar ook door de manier waarop de app zelf erop gericht is je beter te laten voelen. Het is makkelijk om doorheen te navigeren, leuk om te gebruiken, en nuttig voor iedereen die op welke manier dan ook worstelt.
David K
iOS gebruiker
De app is gewoon geweldig! Ik hoef alleen maar het onderwerp in de zoekbalk in te voeren en ik krijg supersnel antwoord. Ik hoef geen 10 YouTube-video's te kijken om iets te begrijpen, dus ik bespaar tijd. Zeer aanbevolen!
Sudenaz Ocak
Android gebruiker
Op school was ik echt slecht in wiskunde, maar dankzij de app gaat het nu veel beter. Ik ben zo dankbaar dat jullie de app hebben gemaakt.
Greenlight Bonnie
Android gebruiker
zeer betrouwbare app om je ideeën over wiskunde, Engels en andere gerelateerde onderwerpen in je werk te helpen en te ontwikkelen. gebruik deze app alsjeblieft als je ergens moeite mee hebt, deze app is essentieel daarvoor. had ik maar eerder een review geschreven. en het is ook gratis dus maak je daar geen zorgen over.
Rohan U
Android gebruiker
Ik weet dat veel apps nepaccounts gebruiken om hun reviews op te krikken maar deze app verdient het allemaal. Eerst haalde ik een 4 voor mijn Engels examens en deze keer kreeg ik een 7. Ik wist niet eens van deze app tot drie dagen voor het examen en het heeft ENORM geholpen. Vertrouw me alsjeblieft en gebruik het want ik weet zeker dat jij ook vooruitgang zult zien.
Xander S
iOS gebruiker
DE QUIZZES EN FLASHCARDS ZIJN ZO HANDIG EN IK HOU VAN Knowunity AI. HET IS OOK LETTERLIJK ZOALS CHATGPT MAAR SLIMMER!! HEEFT ME GEHOLPEN MET MIJN MASCARA PROBLEMEN OOK!! EN MET MIJN ECHTE VAKKEN! NATUURLIJK 😍😁😲🤑💗✨🎀😮
Elisha
iOS gebruiker
Deze app is echt de beste. Ik vind herhaling zo saai maar deze app maakt het zo makkelijk om alles te organiseren en dan kun je de gratis AI vragen om jezelf te testen, zo goed en je kunt makkelijk je eigen spullen uploaden. raad het zeker aan als iemand die nu proefexamens doet
Paul T
iOS gebruiker
化学基礎は、身の回りの「なぜ?」を原子レベルで解き明かしてくれる面白い科目だよ。水が氷になったり、鉄が錆びたりする理由が全部わかるようになるし、共通試験でも基本の理解がしっかり問われるから、一緒に攻略していこう!

Toegang tot alle documenten
Verbeter je cijfers
Sluit je aan bij miljoenen studenten
まず最初に、化学で使う言葉を整理しておこう。ここが曖昧だと後で絶対に混乱するから、しっかり押さえておこうね。
物質っていうのは、質量をもって空間を占めるものすべて。空気も水も君の机も全部物質だよ。そして物質は純物質と混合物に分けられる。
純物質は1種類の物質だけでできているもので、単体と化合物に分かれる。単体は酸素(O₂)や鉄(Fe)みたいに1種類の元素だけでできているもの。化合物は水(H₂O)や二酸化炭素(CO₂)みたいに2種類以上の元素が結合しているものだ。
一方、混合物は食塩水や空気みたいに複数の純物質が混ざったもの。これはろ過や蒸留といった物理的な方法で分離できるのが特徴だよ。
覚えるコツ: 単体は「単純」、化合物は「合成」、混合物は「混ぜた」ってイメージで覚えよう!

Toegang tot alle documenten
Verbeter je cijfers
Sluit je aan bij miljoenen studenten
すべての物質は、とても小さな原子からできている。原子は物質を構成する基本的な粒子で、化学的な方法ではこれ以上分割できないんだ。
原子の中心には原子核があって、その周りを電子が回っている。原子核は陽子(正の電荷)と中性子(電荷なし)からできているよ。原子全体では陽子の数と電子の数が等しいから、電気的に中性になっている。
重要なのは、原子番号 = 陽子の数 = 電子の数で、質量数 = 陽子の数 + 中性子の数ということ。元素の種類は原子番号(つまり陽子の数)で決まるから、これは絶対覚えよう!
同位体っていうのは、同じ元素でも中性子の数が違う原子のこと。例えば水素には軽水素(¹H)、重水素(²H)、三重水素(³H)があるんだ。
ポイント: 原子番号が元素を決める!これさえ覚えておけば、どんな問題も怖くないよ。

Toegang tot alle documenten
Verbeter je cijfers
Sluit je aan bij miljoenen studenten
原子が電子を失ったり受け取ったりすると、イオンになる。電子を失うと陽イオン(例:Na⁺)、電子を受け取ると陰イオン(例:Cl⁻)になるよ。
原子同士が結びつく方法には主に2つある。イオン結合は陽イオンと陰イオンが静電気的な力で結びつく結合で、主に金属と非金属の間でできる。塩化ナトリウム(NaCl)がいい例だね。
共有結合は原子同士が電子を共有して結びつく結合で、主に非金属同士でできる。水(H₂O)やメタン(CH₄)がその例だよ。
この2つの結合の違いをしっかり理解しておけば、物質の性質も予想できるようになるから、しっかり区別しよう。
覚え方: イオン結合は「引き合う」、共有結合は「分け合う」って覚えると忘れないよ!

Toegang tot alle documenten
Verbeter je cijfers
Sluit je aan bij miljoenen studenten
原子や分子は超小さいから、個数で数えるのは現実的じゃない。そこで登場するのが物質量で、単位は**mol(モル)**だよ。
1 molは6.02×10²³個の粒子の集まりのこと。この数をアボガドロ定数って呼ぶんだ。鉛筆12本を1ダースって呼ぶのと同じ感覚だね。
モル質量(g/mol)は、物質1 molあたりの質量のこと。原子量や分子量にg/molをつけた数値と同じになるよ。例えば水(H₂O)の分子量は18だから、水のモル質量は18 g/molで、水18gには水分子が1 mol含まれているってことだ。
質量(g)、物質量(mol)、粒子の数(個)の変換は化学基礎の超重要ポイント!これができないと先に進めないから、しっかり練習しよう。
計算のコツ: 必ず単位も一緒に書こう。gなのかmolなのか個なのかを意識すれば、計算ミスがぐっと減るよ!

Toegang tot alle documenten
Verbeter je cijfers
Sluit je aan bij miljoenen studenten
例題1: 原子の構造 炭素原子¹²₆Cについて、陽子、中性子、電子の数を求めてみよう。
記号の見方を覚えておこう。左下が原子番号、左上が質量数だ。原子番号6だから陽子は6個、電気的に中性だから電子も6個。中性子は質量数12 - 陽子6 = 6個だね。
例題2: 物質量の計算 二酸化炭素(CO₂)22gは何molか?また、分子は何個含まれているか?
まずCO₂の分子量を計算:12 + 16×2 = 44。だからモル質量は44 g/mol。
物質量 = 22g ÷ 44 g/mol = 0.50 mol
分子の数 = 0.50 mol × 6.0×10²³ /mol = 3.0×10²³個
この手順を覚えておけば、どんな計算問題も解けるようになるよ!
成功の秘訣: 例題を何度も解いて、計算の流れを体に覚えさせよう。慣れれば絶対にできる!

Toegang tot alle documenten
Verbeter je cijfers
Sluit je aan bij miljoenen studenten
ここからは、よく間違えやすいポイントをまとめておくね。
原子番号と質量数は絶対に間違えないこと!原子番号(陽子の数)が元素を決める大事な数字だよ。
同素体と同位体も混乱しやすい。同素体は同じ元素からなる単体で性質が違うもの(酸素O₂とオゾンO₃など)。同位体は同じ元素で中性子の数が違う原子(¹Hと²H)だ。
モル計算では、分子と原子の区別に注意しよう。「水1 molに含まれる水素原子は何mol?」って問題では、H₂O分子1個にH原子が2個あるから、答えは2 molになるよ。
これらのポイントを押さえておけば、テストでも自信を持って解答できるはず!
試験対策: 計算問題では必ず単位を書いて、最後に答えが妥当かチェックする習慣をつけよう。

Toegang tot alle documenten
Verbeter je cijfers
Sluit je aan bij miljoenen studenten
試験前に必ずチェックしておきたいポイントをまとめたよ。
物質の分類: 純物質(単体・化合物)と混合物の違いを具体例と一緒に覚えておこう。
原子の構造: 原子番号 = 陽子の数、質量数 = 陽子の数 + 中性子の数。これは化学の基本中の基本だ。
イオン: 電子のやり取りで生じる。陽イオンは電子を失い、陰イオンは電子を受け取る。
物質量: 1 mol = 6.02×10²³個。質量(g)↔ 物質量(mol)↔ 粒子の数(個)の変換を完璧にしよう。
これらをしっかり理解していれば、化学基礎の土台はバッチリ!次のステップに自信を持って進めるよ。
最終アドバイス: 理解したら必ず問題を解いて確認しよう。知識を使えるようになってこそ、本当の理解だからね!
Onze AI Companion is een studentgerichte AI-tool die meer biedt dan alleen antwoorden. Gebouwd op miljoenen Knowunity bronnen, biedt het relevante informatie, gepersonaliseerde studieplannen, quizzes en inhoud direct in de chat, aangepast aan jouw individuele leertraject.
Je kunt de app downloaden via Google Play Store en Apple App Store.
Dat klopt! Geniet van gratis toegang tot leerinhoud, maak contact met medestudenten en krijg directe hulp – alles binnen handbereik.
2
Slimme Tools NIEUW
Zet deze aantekening om in: ✓ 50+ Oefenvragen ✓ Interactieve Flashcards ✓ Volledig proefexamen ✓ Essay Outlines
App Store
Google Play
De app is heel makkelijk te gebruiken en goed ontworpen. Ik heb tot nu toe alles kunnen vinden waar ik naar zocht en heb veel kunnen leren van de presentaties! Ik ga de app zeker gebruiken voor een schoolopdracht! En natuurlijk helpt het ook veel als inspiratie.
Stefan S
iOS gebruiker
Deze app is echt geweldig. Er zijn zoveel aantekeningen en hulpmiddelen [...]. Mijn probleemvak is bijvoorbeeld Frans, en de app heeft zoveel opties voor hulp. Dankzij deze app ben ik beter geworden in Frans. Ik zou het iedereen aanraden.
Samantha Klich
Android gebruiker
Wow, ik ben echt onder de indruk. Ik probeerde de app gewoon omdat ik hem vaak geadverteerd had gezien en was absoluut verbaasd. Deze app is DE HULP die je wilt voor school en bovenal biedt hij zoveel dingen, zoals oefeningen en factsheets, die mij persoonlijk HEEL erg hebben geholpen.
Anna
iOS gebruiker
Beste app ter wereld! geen woorden want het is te goed
Thomas R
iOS gebruiker
Gewoon geweldig. Laat me 10x beter leren, deze app is een vlotte 10/10. Ik raad het iedereen aan. Ik kan aantekeningen bekijken en zoeken. Ik kan ze opslaan in de vakmap. Ik kan ze altijd herhalen als ik terugkom. Als je deze app nog niet hebt geprobeerd, mis je echt iets.
Basil
Android gebruiker
Deze app heeft me zoveel zekerder gemaakt over mijn examenvoorbereiding, niet alleen door mijn zelfvertrouwen te boosten met functies waarmee je contact kunt maken met anderen en je minder alleen voelt, maar ook door de manier waarop de app zelf erop gericht is je beter te laten voelen. Het is makkelijk om doorheen te navigeren, leuk om te gebruiken, en nuttig voor iedereen die op welke manier dan ook worstelt.
David K
iOS gebruiker
De app is gewoon geweldig! Ik hoef alleen maar het onderwerp in de zoekbalk in te voeren en ik krijg supersnel antwoord. Ik hoef geen 10 YouTube-video's te kijken om iets te begrijpen, dus ik bespaar tijd. Zeer aanbevolen!
Sudenaz Ocak
Android gebruiker
Op school was ik echt slecht in wiskunde, maar dankzij de app gaat het nu veel beter. Ik ben zo dankbaar dat jullie de app hebben gemaakt.
Greenlight Bonnie
Android gebruiker
zeer betrouwbare app om je ideeën over wiskunde, Engels en andere gerelateerde onderwerpen in je werk te helpen en te ontwikkelen. gebruik deze app alsjeblieft als je ergens moeite mee hebt, deze app is essentieel daarvoor. had ik maar eerder een review geschreven. en het is ook gratis dus maak je daar geen zorgen over.
Rohan U
Android gebruiker
Ik weet dat veel apps nepaccounts gebruiken om hun reviews op te krikken maar deze app verdient het allemaal. Eerst haalde ik een 4 voor mijn Engels examens en deze keer kreeg ik een 7. Ik wist niet eens van deze app tot drie dagen voor het examen en het heeft ENORM geholpen. Vertrouw me alsjeblieft en gebruik het want ik weet zeker dat jij ook vooruitgang zult zien.
Xander S
iOS gebruiker
DE QUIZZES EN FLASHCARDS ZIJN ZO HANDIG EN IK HOU VAN Knowunity AI. HET IS OOK LETTERLIJK ZOALS CHATGPT MAAR SLIMMER!! HEEFT ME GEHOLPEN MET MIJN MASCARA PROBLEMEN OOK!! EN MET MIJN ECHTE VAKKEN! NATUURLIJK 😍😁😲🤑💗✨🎀😮
Elisha
iOS gebruiker
Deze app is echt de beste. Ik vind herhaling zo saai maar deze app maakt het zo makkelijk om alles te organiseren en dan kun je de gratis AI vragen om jezelf te testen, zo goed en je kunt makkelijk je eigen spullen uploaden. raad het zeker aan als iemand die nu proefexamens doet
Paul T
iOS gebruiker
De app is heel makkelijk te gebruiken en goed ontworpen. Ik heb tot nu toe alles kunnen vinden waar ik naar zocht en heb veel kunnen leren van de presentaties! Ik ga de app zeker gebruiken voor een schoolopdracht! En natuurlijk helpt het ook veel als inspiratie.
Stefan S
iOS gebruiker
Deze app is echt geweldig. Er zijn zoveel aantekeningen en hulpmiddelen [...]. Mijn probleemvak is bijvoorbeeld Frans, en de app heeft zoveel opties voor hulp. Dankzij deze app ben ik beter geworden in Frans. Ik zou het iedereen aanraden.
Samantha Klich
Android gebruiker
Wow, ik ben echt onder de indruk. Ik probeerde de app gewoon omdat ik hem vaak geadverteerd had gezien en was absoluut verbaasd. Deze app is DE HULP die je wilt voor school en bovenal biedt hij zoveel dingen, zoals oefeningen en factsheets, die mij persoonlijk HEEL erg hebben geholpen.
Anna
iOS gebruiker
Beste app ter wereld! geen woorden want het is te goed
Thomas R
iOS gebruiker
Gewoon geweldig. Laat me 10x beter leren, deze app is een vlotte 10/10. Ik raad het iedereen aan. Ik kan aantekeningen bekijken en zoeken. Ik kan ze opslaan in de vakmap. Ik kan ze altijd herhalen als ik terugkom. Als je deze app nog niet hebt geprobeerd, mis je echt iets.
Basil
Android gebruiker
Deze app heeft me zoveel zekerder gemaakt over mijn examenvoorbereiding, niet alleen door mijn zelfvertrouwen te boosten met functies waarmee je contact kunt maken met anderen en je minder alleen voelt, maar ook door de manier waarop de app zelf erop gericht is je beter te laten voelen. Het is makkelijk om doorheen te navigeren, leuk om te gebruiken, en nuttig voor iedereen die op welke manier dan ook worstelt.
David K
iOS gebruiker
De app is gewoon geweldig! Ik hoef alleen maar het onderwerp in de zoekbalk in te voeren en ik krijg supersnel antwoord. Ik hoef geen 10 YouTube-video's te kijken om iets te begrijpen, dus ik bespaar tijd. Zeer aanbevolen!
Sudenaz Ocak
Android gebruiker
Op school was ik echt slecht in wiskunde, maar dankzij de app gaat het nu veel beter. Ik ben zo dankbaar dat jullie de app hebben gemaakt.
Greenlight Bonnie
Android gebruiker
zeer betrouwbare app om je ideeën over wiskunde, Engels en andere gerelateerde onderwerpen in je werk te helpen en te ontwikkelen. gebruik deze app alsjeblieft als je ergens moeite mee hebt, deze app is essentieel daarvoor. had ik maar eerder een review geschreven. en het is ook gratis dus maak je daar geen zorgen over.
Rohan U
Android gebruiker
Ik weet dat veel apps nepaccounts gebruiken om hun reviews op te krikken maar deze app verdient het allemaal. Eerst haalde ik een 4 voor mijn Engels examens en deze keer kreeg ik een 7. Ik wist niet eens van deze app tot drie dagen voor het examen en het heeft ENORM geholpen. Vertrouw me alsjeblieft en gebruik het want ik weet zeker dat jij ook vooruitgang zult zien.
Xander S
iOS gebruiker
DE QUIZZES EN FLASHCARDS ZIJN ZO HANDIG EN IK HOU VAN Knowunity AI. HET IS OOK LETTERLIJK ZOALS CHATGPT MAAR SLIMMER!! HEEFT ME GEHOLPEN MET MIJN MASCARA PROBLEMEN OOK!! EN MET MIJN ECHTE VAKKEN! NATUURLIJK 😍😁😲🤑💗✨🎀😮
Elisha
iOS gebruiker
Deze app is echt de beste. Ik vind herhaling zo saai maar deze app maakt het zo makkelijk om alles te organiseren en dan kun je de gratis AI vragen om jezelf te testen, zo goed en je kunt makkelijk je eigen spullen uploaden. raad het zeker aan als iemand die nu proefexamens doet
Paul T
iOS gebruiker